Fig. 2
From: HSP27 is a partner of JAK2-STAT5 and a potential therapeutic target in myelofibrosis

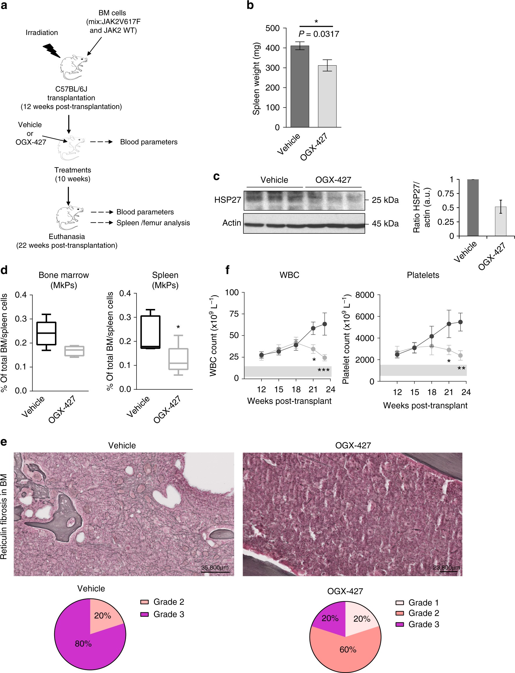
HSP27 downregulation impairs myelofibrosis progression in a JAK2V617F murine model. a In vivo strategy of HSP27 inhibition using OGX-427 or a vehicle, injected intraperitoneally 3 times a week at a dose of 10 mg kg−1 in a JAK2V617F murine model of myelofibrosis (MF). Mice were 2 months old. b Spleen weight was evaluated in mice (n=5 per group). Outcomes of the two treatments were compared using the Mann–Whitney test. *P < .05. Error bars represent ±s.e.m. c Western blot analysis of HSP27 in bone marrow (whole cell lysate) of MF mice treated with OGX-427 or vehicle. Actin served as the loading control. Bar graphs show quantification of mean relative amount of the proteins (n=3 per group). Uncropped blots presented in Supplementary Fig. 7a. d Percentage of megakaryocytes progenitors (MkPs) present in the bone marrow or spleen, error bars represent ±s.e.m. (n=5 per group). P values were calculated using the Mann–Whitney test. *P < .05. e Upper panel, Gordon and Sweet-stained bone marrow sections revealed reduced reticulin fibrosis in MF mice and in OGX-427-treated mice. Lower panel, assessment of the fibrosis grade from bone marrow sections of 5 mice per group. Pie chart: Grade 1 (light pink): few thin reticulin fibres. Grade 2 (light red): networks of thin reticulin fibres. Grade 3 (purple): dense network of thick reticulin fibres. Images were obtained using a Nanozoomer scanner (Hamamatsu, France) at ×23 magnification and Calopics software. f Blood cell parameters assessed in mice before and after OGX-427 (n=5) or vehicle treatment (n=5) and on the day of killing. WBC white blood cells. Error bars represent ±s.e.m. P values were calculated using the Mann–Whitney test. *P < .05; **P < .01. ***P < .001