Fig. 4
From: Helraiser intermediates provide insight into the mechanism of eukaryotic replicative transposition

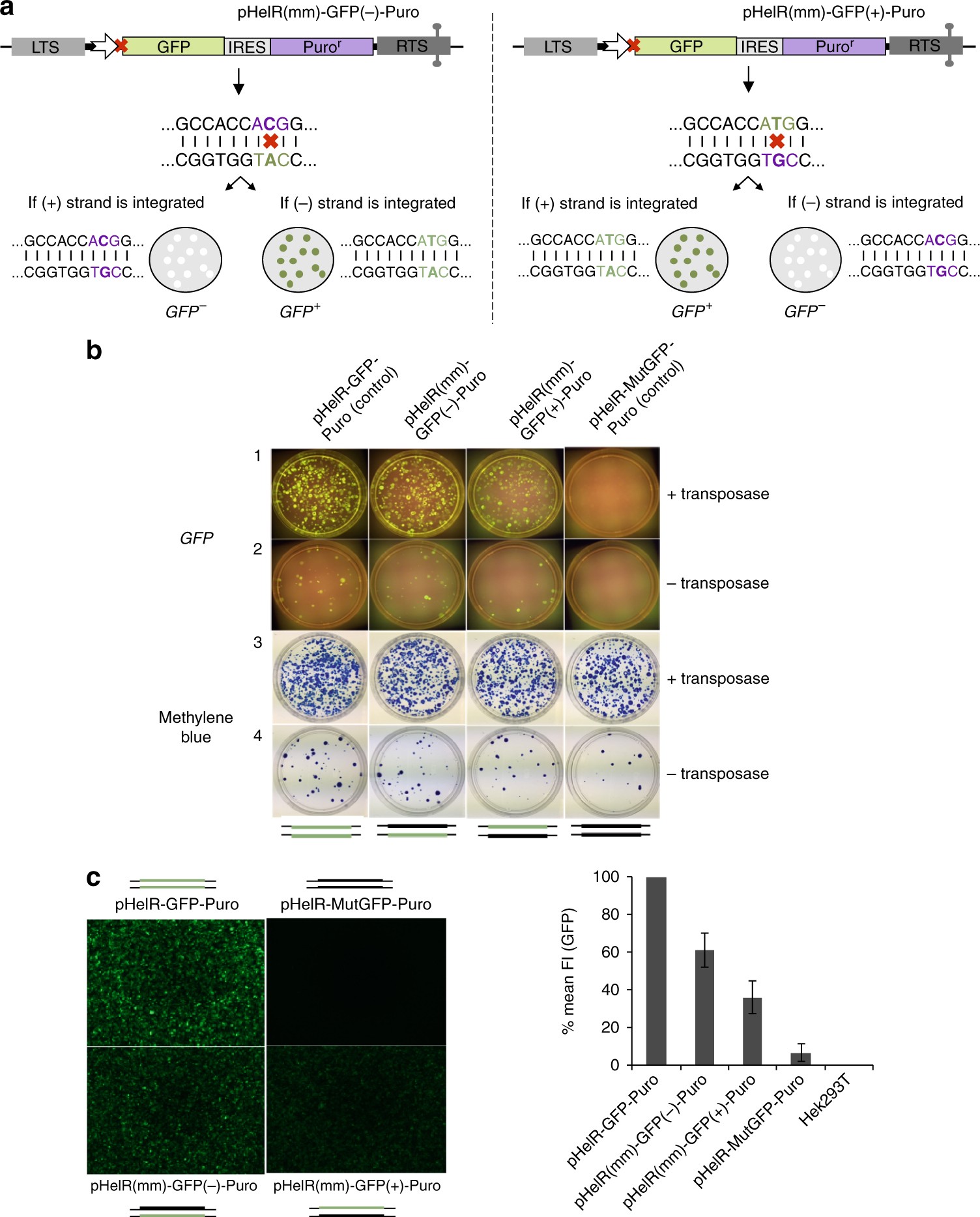
Helraiser transposition from heteroduplex GFP-Puro reporter plasmids in HEK293T cells. a Schematic of relevant portions of Helraiser heteroduplex GFP-Puro donor plasmids, pHelR(mm)-GFP(−)-Puro (left) and pHelR(mm)-GFP(+)-Puro (right). Shown are possible outcomes of Helraiser transposon integration for each of the two heteroduplex donors. Mismatch positions on transposon donors are indicated by red x with sequences shown below. Mutated sequence of the GFP start codon is in purple; intact GFP start codon in green. Schematic representations of tissue culture plates with GFP negative (GFP−) and GFP positive (GFP+) Puro-resistant colonies are as shown. b Colony-forming assay with the two heteroduplex and the two control transposon donors. Tissue culture plates containing Puro-resistant colonies 22 days post-transfection were first imaged under blue light (GFP) followed by methylene blue staining. c FACS analysis of the GFP fluorescence intensity (FI) in Puro-resistant Hek293T cells 22 days post-transfection. Left: fluorescence microscopy images show the Puro-resistant cell suspensions used for FACS analysis. The data are presented as a mean ± s.e.m., n = 3 biological replicates. Schematic of transposon donors indicate the transposon strand with mutated (thick black line) and the intact GFP start codon (thick green line); thin black lines: plasmid backbone