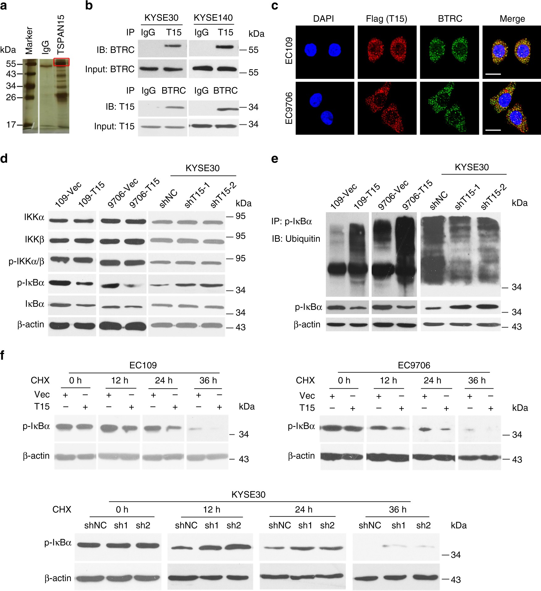
Fig. 3

TSPAN15 interacts with BTRC to boost p-IκBα degradation. a Protein pulldown experiment for the identification of proteins associated with TSPAN15 by incubation of TSPAN15-antibody with protein extracts from KYSE30 cells. The red box indicates the most abundant additional band that was present when the protein extracts were incubated with TSPAN15 as compared to IgG. b Immunoprecipitation assay showed that TSPAN15-antibodycould pull down BTRC (upper). Correspondingly, BTRC-antibody also pulled down TSPAN15 (lower). c IF showed that colocalization of flag-TSPAN15 (red) and BTRC (green). Nuclei were stained with DAPI (blue). Scale bar, 20 µm. d Overexpression of TSPAN15 decreased the protein level of p-IκBα (left). Conversely, p-IκBα increased in TSPAN15-knockdown cells (right). e MG-132-induced accumulation of polyubiquitinated p-IκBα was influenced by overexpression or knockdown of TSPAN15. β-actin was used as a loading control. f CHX assays showed that overexpression or knockdown of TSPAN15 affected the degradation rate of p-IκBα. β-actin was used as a loading control