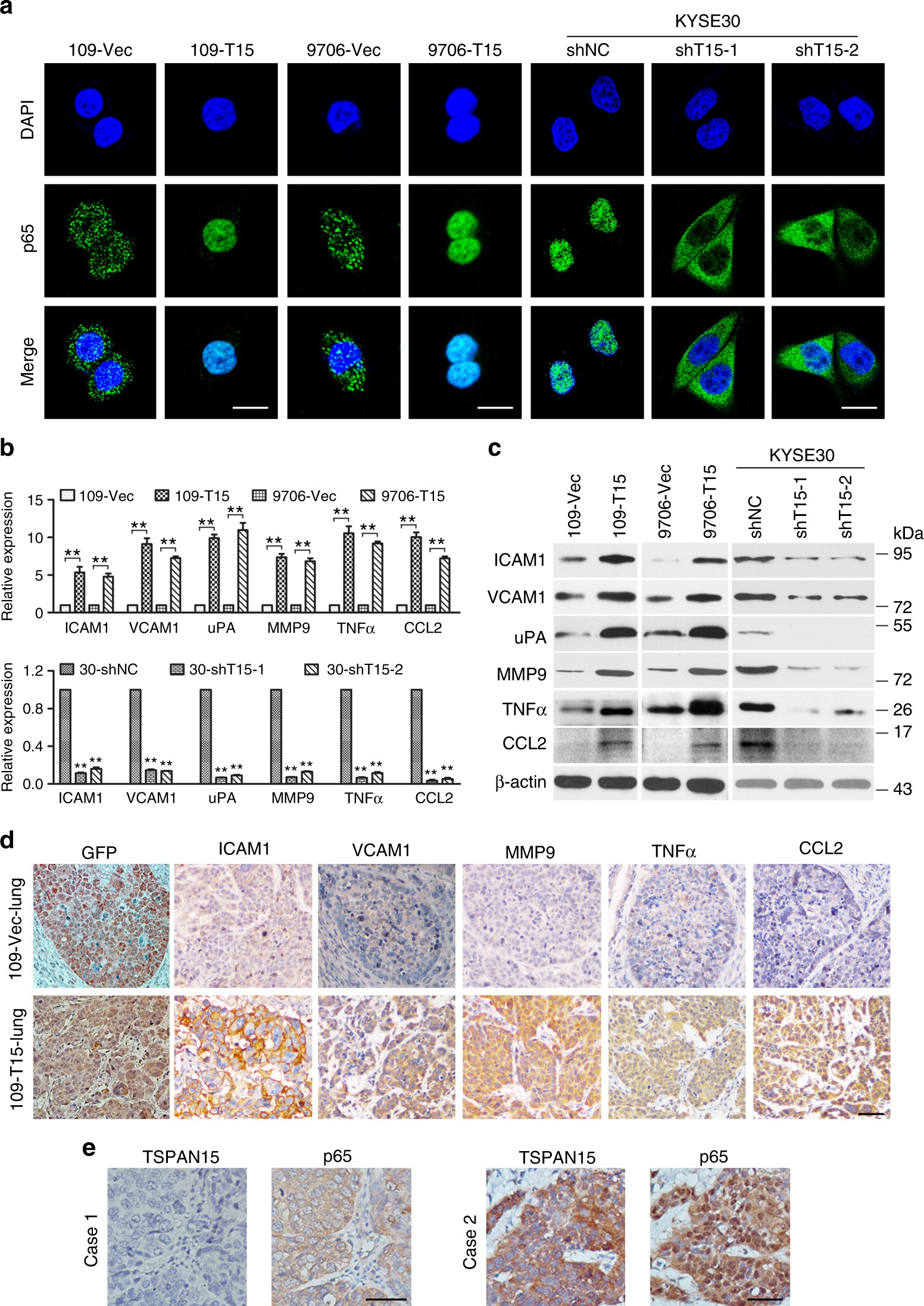
Fig. 4

Overexpression of TSPAN15 activates NF-κB signaling and enhances the expression of metastasis-related genes. a Overexpression of TSPAN15 increased nuclear location of NF-κB p65 (green), while knockdown of TSPAN15 reduced nuclear location of NF-κB p65 (green). Nuclei were counterstained with DAPI. Scale bar, 20 µm. b qRT-PCR showed elevated transcript levels of ICMA1, VCAM1, uPA, and MMP9 in TSPAN15-expressing cells (upper). In contrast, knockdown of TSPAN15 yielded opposing effects (lower). β-actin was set as an internal control. The data are represented as the mean ± s.d. of three independent experiments. **P < 0.001, Student’s t-test; ANOVA with post hoc test. c Protein levels of ICMA1, VCAM1, uPA MMP9, TNFα, and CCL2 were compared by western blot analysis. β-actin served as a loading control. d Representative images of IHC staining of GFP, ICAM1, VCAM1, MMP9, TNFα, and CCL2 in lung sections derived from mice injected with TSPAN15-expressing cells or control cells. Scale bar, 50 µm. e Representative pictures of TSPAN15 and p65 in serial section of clinical samples. Scale bar, 50 µm