Fig. 2
From: IL-21 drives expansion and plasma cell differentiation of autoreactive CD11chiT-bet+ B cells in SLE

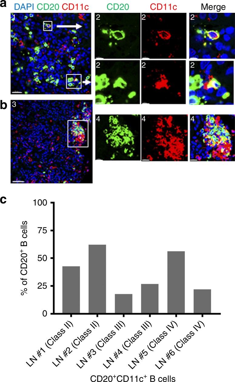
CD11chi B cells are present in nephritic kidney in SLE. Nephritic kidneys from SLE patients were examined for the presence of CD11chi B cells. A total of 11 kidney biopsies were examined, of which 6 contained B cell infiltrate as defined in methods where all 6 showed presence of CD20+CD11c+ double positive B cells. Green shows CD20, red shows CD11c, and yellow indicates double positive cells. a Kidney section of lupus nephritis Class II. b Kidney section of lupus nephritis Class IV-b. Space bars show length as indicated. Scale bars = 1, 20 μM; 2, 3 μM; 3, 50 μM; 4, 10 μM. c Frequencies of CD20+CD11c+ double positive B cells present in nephritic kidneys as indicated compared to CD20+ B cells from six unique lupus nephritis donors