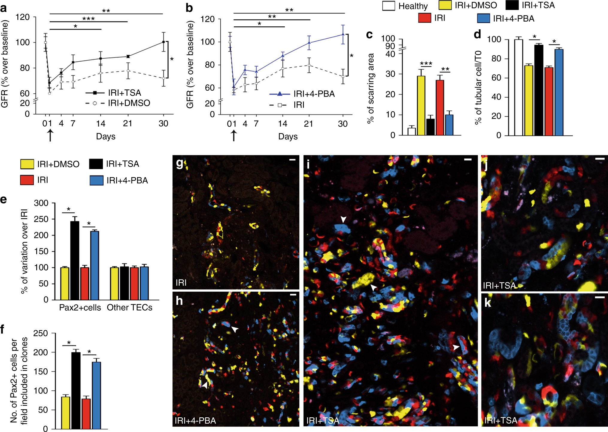
Fig. 5

Drugs that promote tubular regeneration after AKI selectively enhance Pax2 lineage-positive cell mitosis. a, b GFR after IRI (n = 6), IRI + DMSO (n = 7), TSA (n = 7) or 4-PBA treatment (n = 6). One-way ANOVA post hoc Tukey. Arrows indicate starting of treatment. c Percentage of kidney area with tubular injury in kidney sections of Pax2/Confetti mice at day 0 (healthy, n = 4), at day 30 after IRI + DMSO (n = 4) or IRI (n = 6) and at day 30 after IRI + TSA (n = 4) or 4-PBA (n = 6) treatment (n = 4 images per mouse). Mann–Whitney test. ***p < 0.001 IRI + TSA vs. IRI + DMSO, **p < 0.01 IRI vs. IRI + 4-PBA. d Percentage of TECs in Pax2/Confetti mice in healthy (n = 4), at day 30 after IRI + DMSO (n = 4) or IRI (n = 5) and at day 30 after IRI + TSA or 4-PBA treatment (n = 4 per each group) vs. T0. Mann–Whitney test. *p < 0.05 IRI + TSA vs. IRI + DMSO and IRI vs. IRI + 4-PBA. e Percentage of variation of Pax2+ and Pax2− TECs in Pax2/Confetti mice at day 30 after IRI + TSA or 4-PBA treatment (n = 4 per each group) vs. IRI + DMSO (n = 4) or IRI (n = 5). Mann–Whitney test. *p < 0.05 IRI + TSA vs. IRI + DMSO and IRI vs. IRI + 4-PBA. f Number of cells included in clones in Pax2/Confetti mice at day 30 after IRI + DMSO (n = 4) or IRI (n = 5) and at day 30 after IRI + TSA or 4-PBA treatment (n = 4). Mann–Whitney test. *p < 0.05 IRI + TSA vs. IRI + DMSO and IRI vs. IRI + 4-PBA. g–k Clones in Pax2/Confetti mice at day 30 after IRI (n = 4) (g), and after IRI+ 4-PBA treatment (n = 4) (h) or +TSA treatment (n = 4) (i–k). Arrows indicate clones. Data are mean ± SEM. Scale bars 20 µm. Pax2+ = Pax2 lineage-positive cells