Fig. 5
From: The fluorination effect of fluoroamphiphiles in cytosolic protein delivery

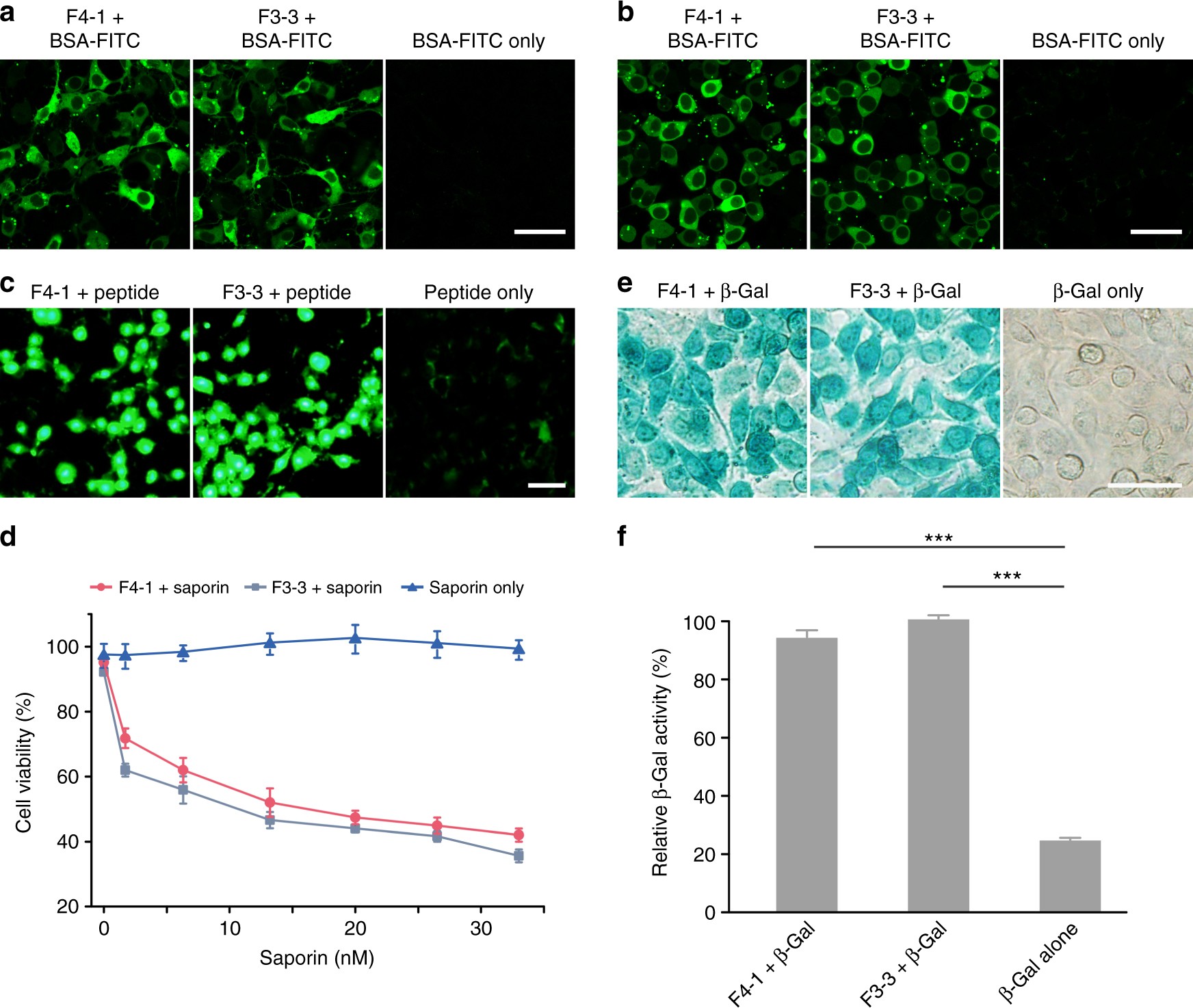
Fluoroamphiphiles in protein delivery. Confocal images of NIH3T3 (a) and HEK293 (b) cells treated with the nanocomplexes for 4 h. c Fluorescence images of HeLa cells transfected with the complexes for 4 h. A volume of 4 μg BSA-FITC or 1 μg peptide-FITC was complexed with 2 μg F4-1 and 2.5 μg F3-3, respectively. A representative result from three independent experiments. d Concentration-dependent toxicity of saporin and fluoroamphiphile/saporin complexes on HeLa cells. Data are presented as mean ± s.e.m. (n = 5). X-gal staining (e) and relative β-Gal activity (f) of HeLa cells treated with the complexes for 4 h. 5 μg β-Gal, 2 μg F4-1, or 2.5 μg F3-3 were used. A representative result from three independent experiments for e, data are presented as mean ± s.e.m. (n = 6) for f. ***p < 0.001 analyzed by Student’s t-test, one tailed. The scale bar in the figure is 50 μm