Fig. 2
From: Cryptic glucocorticoid receptor-binding sites pervade genomic NF-κB response elements

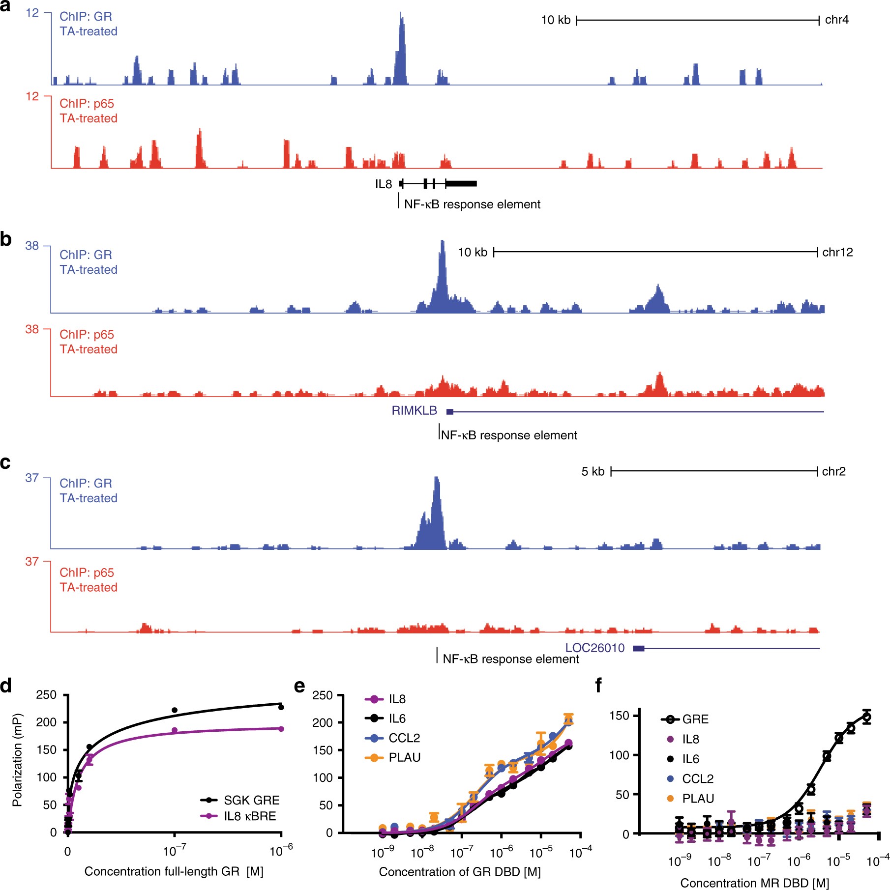
GR is recruited directly to NF-κB response elements. a–c ChIP-seq data from HeLa cells activated with the GR agonist triamcinolone acetonide shows activated GR is recruited to NF-κB response elements, even without the presence of p65 as a tethering factor. d In vitro fluorescence polarization binding experiments with full-length GR shows that its affinity for the IL8 NF-κB response element and SGK1 (+)GRE are similar (51 and 35 nM, respectively). e GR DBD binding to four human κBREs showed two-site binding curves, similar to that of GR DBD when binding to an nGRE19 (mean + SEM, n = 3; Supplementary Table 5). An extra sum-of-squares F-test was used to compare a two-site specific binding event to a one-site specific binding event; the resulting p-values are shown in the left column of the panel. f The mineralocorticoid receptor DBD binds to a (+)GRE, but not to any of the κBREs tested (mean + SEM, n = 3)