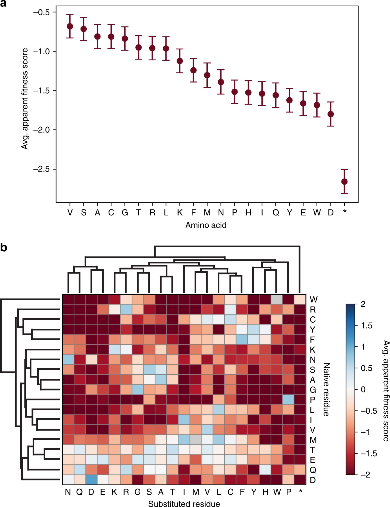
Fig. 7

Average AFS values (n = 3) of amino acids across MS2 CP. a The average AFS and standard error values are indicated for every native residue mutated to the indicated amino acid. b Averages from part A are separated by native residue and clustered by similarity