Fig. 4

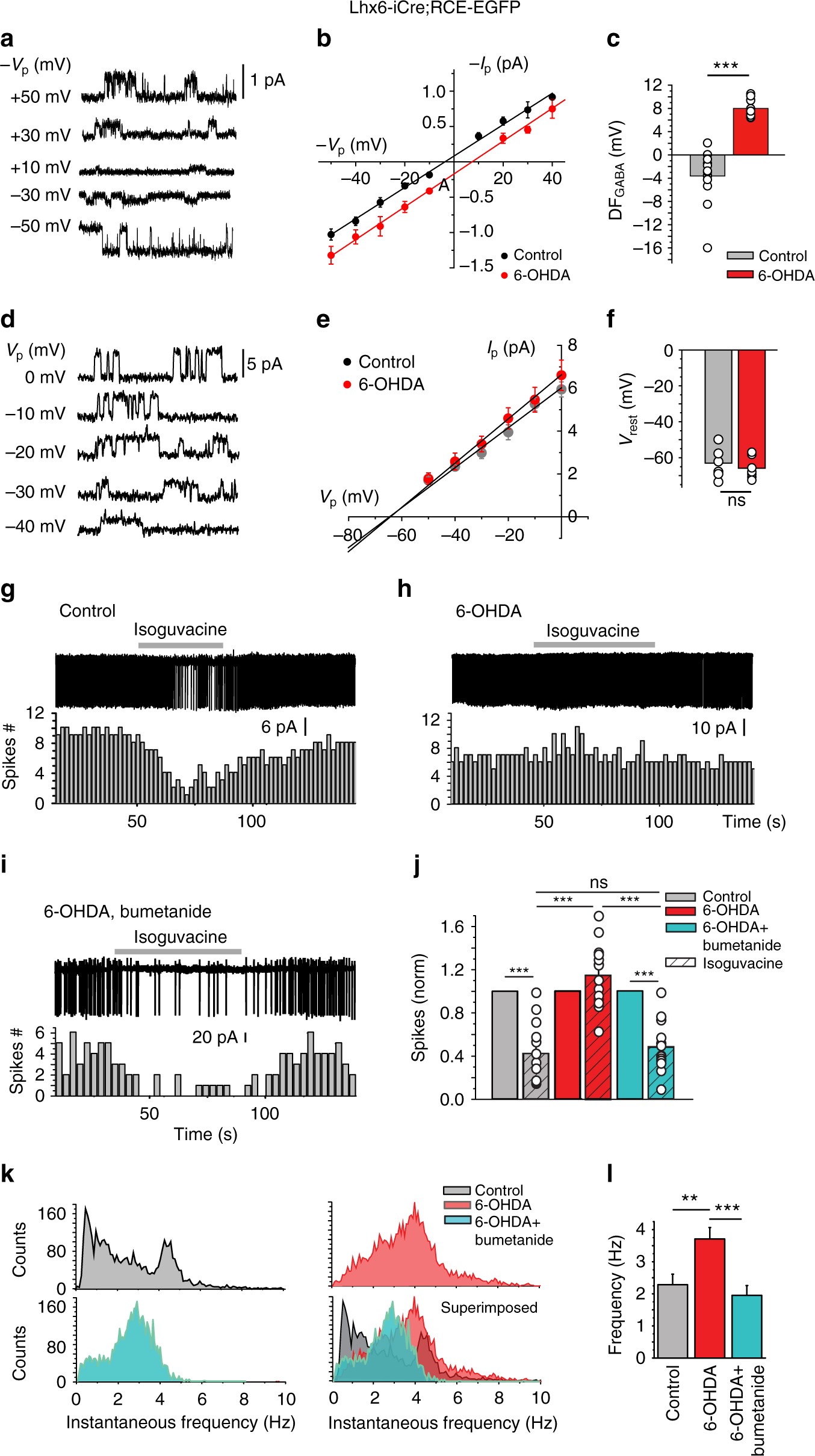
Bumetanide restores GABAergic inhibition in CGINs. a Cell-attached recordings of current through single GABAA channels with GABA (1 μM) in patch pipette in CGIN at different holding potentials. b I–V relationships of the currents through single GABAA channels in CGINs in control and 6-OHDA-treated striatum; their reversal potential corresponds to DFGABA. c Summary plot of DFGABA of CGINs inferred from single GABAA channels recordings. d Cell-attached recordings of single NMDA channel current with NMDA (10 μM) in patch pipette in CGINs at different holding potentials e I–V relationships of the currents through NMDA channels in CGINs in control and 6-OHDA-treated striatum; their reversal potentials correspond to resting membrane potentials (VR). f Summary plot of VR of CGINs inferred from the reversal of single NMDA channels recorded in cell-attached mode. g Isoguvacine (10 μM) inhibited CGINs spontaneous activity (cell-attached recordings) in control, h but not in 6-OHDA-treated mice. i Bumetanide treatment restored inhibition in 6-OHDA-treated mice. j Effects of isoguvacine on spike frequency (normalized to control). k Pooled instantaneous frequency distributions of CGIN spontaneous spikes in control and 6-OHDA-treated mice with or without bumetanide treatment. l Corresponding mean frequencies of CGINs spiking activity. All means ± SEM. c, f Significance was determined by two-tailed, unpaired Student’s t-test; see Supplementary Tables 10,11 for statistics. j, l Data sets were analyzed using one-way ANOVA followed by Fisher’s least significant difference (LSD) post-hoc test; see Supplementary Tables 12,14 for statistics; **P < 0.01, ***P < 0.001. NS, not significant