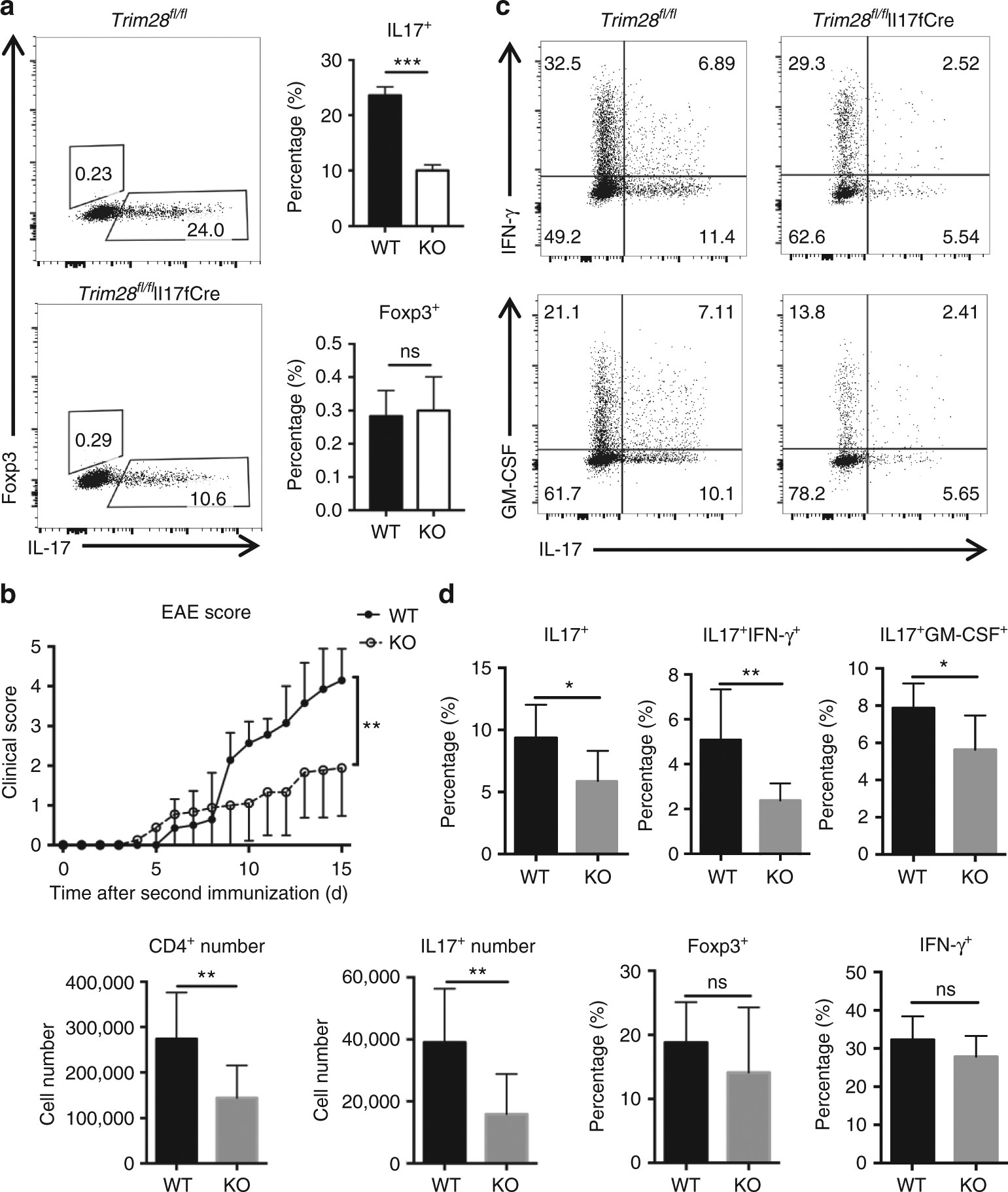
Fig. 3

Th17-specific deletion of TRIM28 resulted in defective Th17 differentiation and resistance to EAE. a Naive T cells isolated from WT and Trim28fl/flIl17fcre mice were differentiated into Th17 cells under TGF-β plus IL-6 condition for 3 days, then re-stimulated for cytokine staining, and Student’s t test was used for the statistical test. b The disease scores of WT and Trim28fl/flIl17fcre mice in EAE, and two-way ANOVA was used for the statistical test (WT: n = 7, Trim28fl/flIl17fcre: n = 7, two mice in WT group died before sacrificed); c Intracellular staining of IL-17, GM-CSF and IFN-γ of infiltrated CD4+ T cells in the central nerve system (CNS) of EAE mice. d Cellularities and percentages of CNS-infiltrating cells, and Student’s t test was used for the statistical test. ns = not significant; *p < 0.05, **p < 0.01, ***p < 0.005. All error bars represent SDs. The data are a representative for three independent experiments