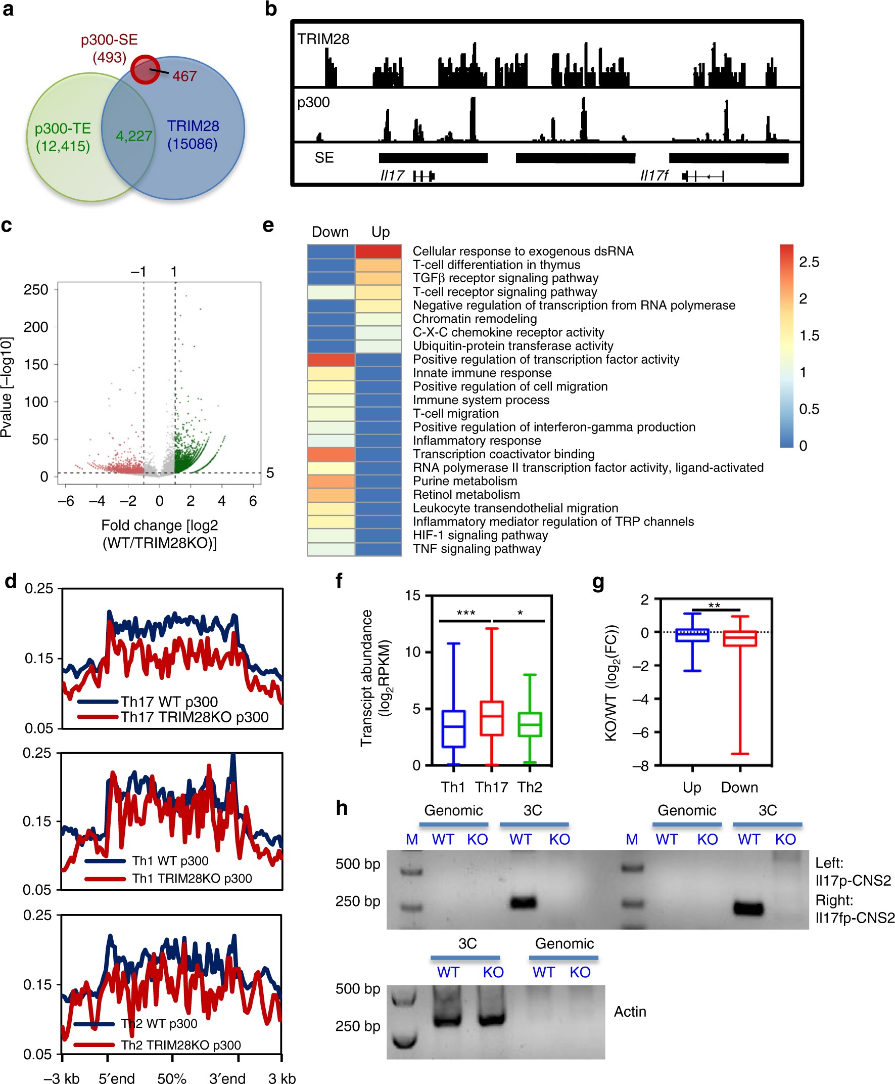
Fig. 5

TRIM28-deficiency impaired epigenetic activation in Th17 cells. TRIM28 ChIP-seq was performed as in Fig. 4. a Overlap of TRIM28 binding peaks with SE and TE regions in Th17 cells. b IGV browser view of TRIM28, p300 binding peaks and SE regions at the Il17-Il17f gene locus (right). c Volcano plot showing p300 binding peak change in WT and Trim28−/− Th17 cells cultured for 3 days (TGF-β+IL-6). d Overlay of p300 binding peaks in WT and TRIM28KO Th17 cells over Th1-, Th2 and Th17-specific SEs with decreased p300 intensity. e Heatmap of pathway analysis in genes associated with Th17-SEs that had decreased (left) or increased (right) p300 recruitment in KO cells. f Transcriptional comparison of T helper-specific SE-associated genes analyzed from WT Th17 RNA-seq data (p values, Mann−Whitney test). g Fold change of Th17-SE-related genes with increased (up) or decreased (down) p300 binding at the SE regions (p values, Mann-Whitney test). h 3C-PCR experiments were performed in WT and TRIM28KO Th17 cells cultured as in c and the PCR products were acquired by nest PCR. M is short for marker, and the whole DNA gels are shown in Supplementary Fig. 8. *p < 0.05, **p < 0.01, ***p < 0.005. All error bars represent SDs. The experiments were repeat twice with consistent results