Fig. 4
From: Characterization of PIK3CA and PIK3R1 somatic mutations in Chinese breast cancer patients

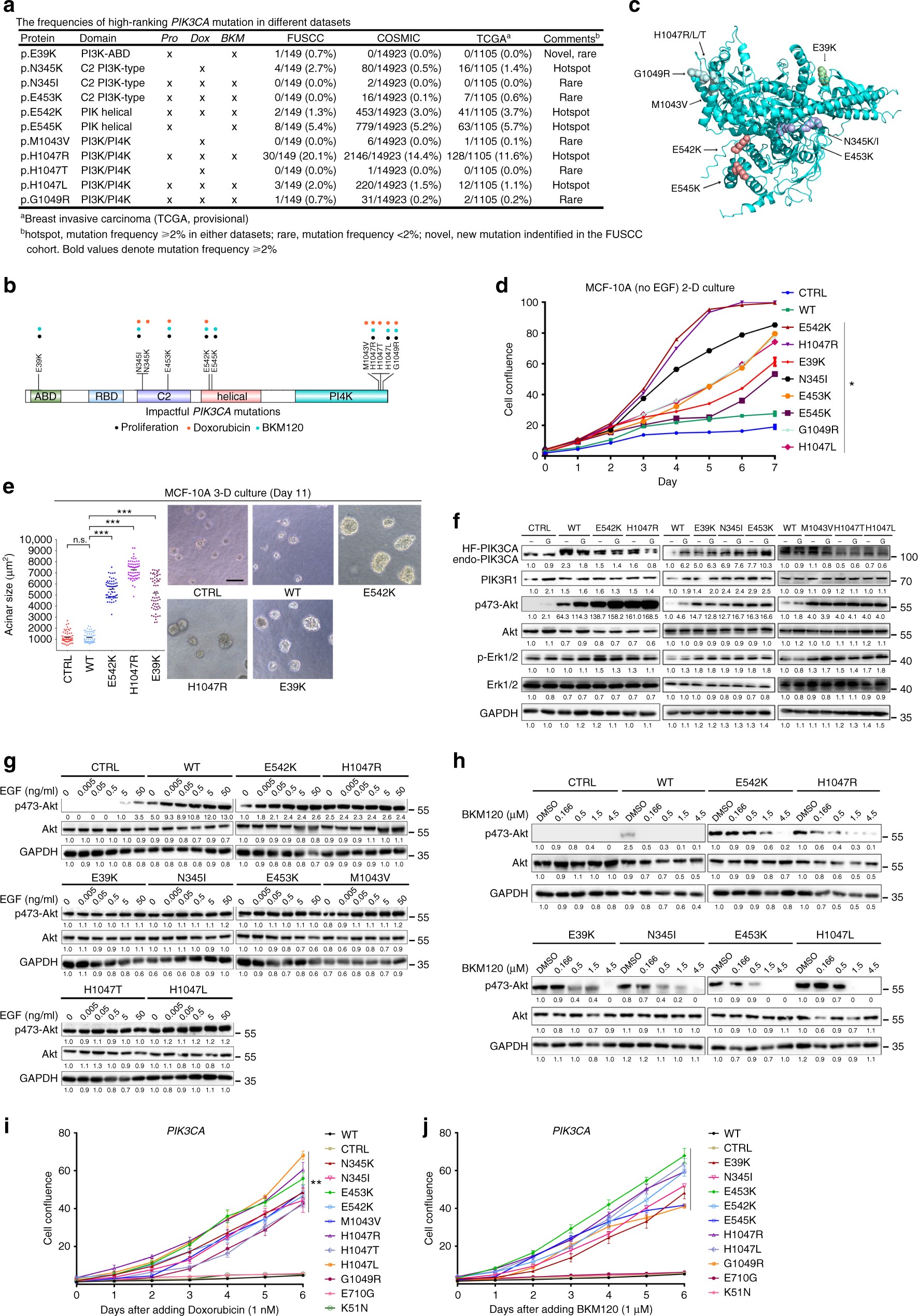
Validation of impactful PIK3CA mutation-induced phenotypes related to proliferation and drug response. a The frequencies of impactful PIK3CA mutations (proliferation, doxorubicin, and BKM120 responses) in the FUSCC, COSMIC, and TCGA data sets. b Schematic representation of the locations of impactful amino acid substitutions in the PI3K/PI4K, C2 PI3K-type, PIK helical, and PI3K-ABD domains of PIK3CA (proliferation, black; doxorubicin, red; BKM120, blue). c The locations of the impactful mutations in the dimensional structure of the PIK3CA-encoded p110α protein are illustrated. Colors denote mutant residues within the corresponding domains in b. d Growth curves of MCF-10A cells expressing PIK3CA wild type and mutants were determined in the absence of EGF using an incucyte cell imaging system. Five wells were measured per condition. The error bars shown are mean ± s.d. of 5 technical replicates from a representative of three independent experiments. (*P < 0.05, for Student’s t test). e The effects of PIK3CA mutations on acinar morphogenesis by mammary cells cultured on a bed of Matrigel were assessed. Representative images of acini were obtained on Day 11. The dot plot shows the size distribution and the mean (horizontal line) for each cell line (n ≥ 3, >60 acini per experiment; Mann–Whitney test: ***P < 0.0001; n.s. not significant). Scale bar, 100 µm. f Activation status of PI3K pathway components in the indicated cells in response to growth factors (EGF and insulin). MCF-10A cells expressing wild-type or mutant PIK3CA were seeded in growth medium for 24 h and then cultured in starvation medium (−) or in growth medium (G) containing 20 ng ml−1 EGF and 10 µg ml−1 insulin for an additional 24 h. The cells were immunoblotted with the indicated antibodies. Western blots were representative of three independent experiments. g Activation status of p-AKT (Ser473) after the addition of increasing concentrations of EGF. The cell lines were deprived of EGF and insulin for 24 h and then stimulated for 10 min with increasing concentrations of EGF. Western blots were representative of three independent experiments. h Activation status of p-AKT (Ser473) after increasing concentrations of BKM120 were added to cultures of the indicated cell lines. The cell lines were cultured in starvation medium for 24 h and then treated with increasing concentrations of BKM120 for 1 h. The lysates were subjected to western blotting. Western blots were representative of three independent experiments. i, j Growth curves of MCF-10A cells expressing PIK3CA wild-type and mutants with doxorubicin or BKM120. Five wells were measured per condition. Error bars represent mean ± s.d. derived from three independent experiments. (**P < 0.01, for Student’s t test)