Fig. 5
From: Characterization of PIK3CA and PIK3R1 somatic mutations in Chinese breast cancer patients

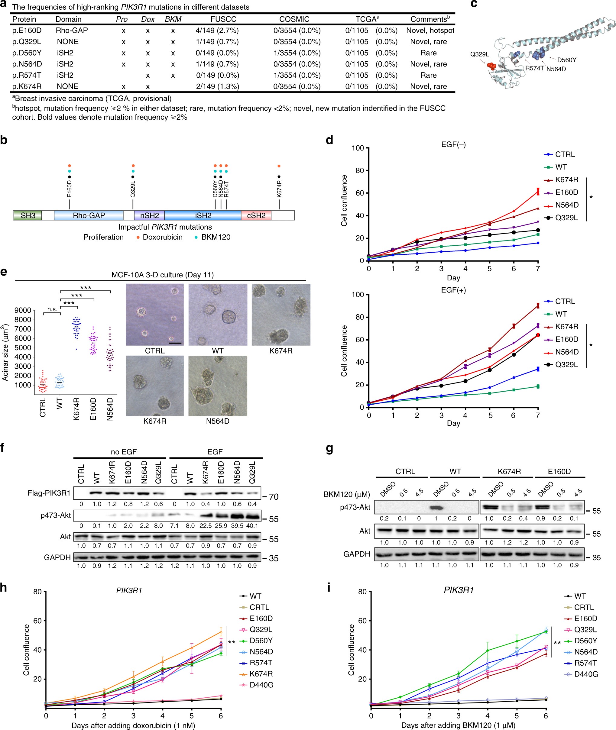
Validation of impactful PIK3R1 mutation-induced phenotypes related to proliferation and drug response. a The frequencies of impactful PIK3R1 mutations (proliferation, doxorubicin, and BKM120 responses) in the FUSCC, COSMIC, and TCGA data sets. b The locations of the identified impactful amino acid substitutions in the SH3, Rho-GAP, nSH2, iSH2, and cSH2 domains of PIK3R1 are illustrated (Proliferation, black; doxorubicin, red; BKM120, blue). c The locations of the impactful mutations in the dimensional structure of the PIK3R1-encoded p85α protein are illustrated. Colors denote mutant residues within the corresponding domains in b. d Growth curves were determined in MCF-10A cells expressing PIK3R1 wild-type and mutants in the absence of EGF (up) or presence of EGF (down). The error bars shown are mean ± s.d. of 5 technical replicates from a representative of three independent experiments. (*P < 0.05, for Student’s ttest). e Effects of PIK3R1 mutations on mammary acinar morphogenesis. The dot plot shows the size distribution and the mean (horizontal line) for each cell line. (n ≥ 3, >60 acini per experiment; Mann–Whitney test: ***P < 0.0001; n.s. not significant). Scale bar, 100 µm. f Activation status of the PI3K pathway in the indicated cells 24 h after growth factor (EGF and insulin) withdrawal. The cells were lysed and immunoblotted with the indicated antibodies. Western blots were representative of three independent experiments. g Activation status of p-AKT (Ser-473) after the addition of increasing concentrations of BKM120 to the indicated cell lines. The cell lines were cultured in starvation medium for 24 h and then treated for 1 h with increasing concentrations of BKM120. Western blots were representative of three independent experiments. h, i Growth curves of MCF-10A cells expressing PIK3R1 wild-type and mutants with doxorubicin or BKM120. Five wells were measured per condition. Error bars represent mean ± s.d. derived from three independent experiments. (**P < 0.01, for Student’s t test)