Fig. 5
From: Cathelicidins prime platelets to mediate arterial thrombosis and tissue inflammation

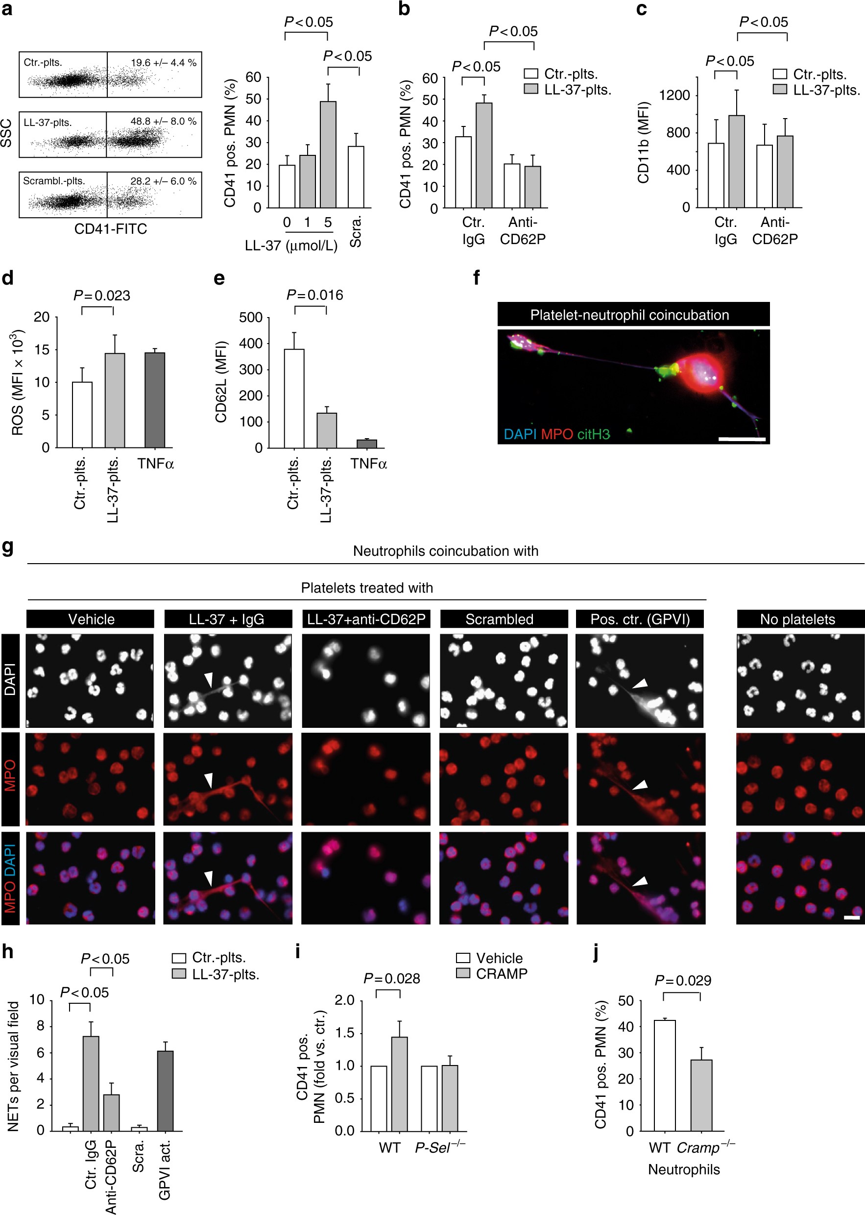
Cathelicidins induce platelet–neutrophil interactions. a–h Co-incubation experiments. Human platelets were pretreated with LL-37 or scrambled control peptide (Scra) and platelet–neutrophil interactions were analyzed. a–e Flow cytometry analysis of a platelet–neutrophil aggregates formation (n = 9), b platelet–neutrophil aggregates in the presence of a blocking antibody against P-selectin and respective isotype control (n = 5), c CD11b expression on neutrophils, d neutrophil intracellular formation of reactive oxygen species (ROS), e shedding of neutrophil L-selectin (n = 4). TNFα (50 ng/mL) served as positive control. f–h Neutrophil extracellular trap (NET) formation assay. f Representative epifluorescence image of a NET. DAPI (nuclear stain, blue), myeloperoxidase (MPO, red), and citrullinated histone H3 (citH3, green). Bar, 10 µm. g NET formation was induced by platelets that were pretreated with LL-37 or a GPVI-activating antibody (HGP4C9). Upper row (DAPI nuclear stain, white), middle row (MPO, red), and bottom row (merged image of DAPI in blue, and MPO in red). Arrowheads indicate NET. Bar, 10 µm. h Quantitative analysis of NET formation (n = 4). i, j Interactions of mouse cells. i Platelet–neutrophil aggregates formation of mouse neutrophils with platelets isolated from wild type (WT) or P-selectin deficient mice (n = 7). j Platelet–neutrophil aggregates formation after co-incubation of isolated WT platelets with PMA (50 µmol/L) activated neutrophils of WT or CRAMP−/− mice (n = 4). Graphs show mean and SEM. P-values were determined by one-way repeated measures ANOVA with Bonferroni correction (a–c), paired t-test (d, e), ANOVA on Ranks/Dunn’s method (h) or Mann–Whitney U-test (i, j)