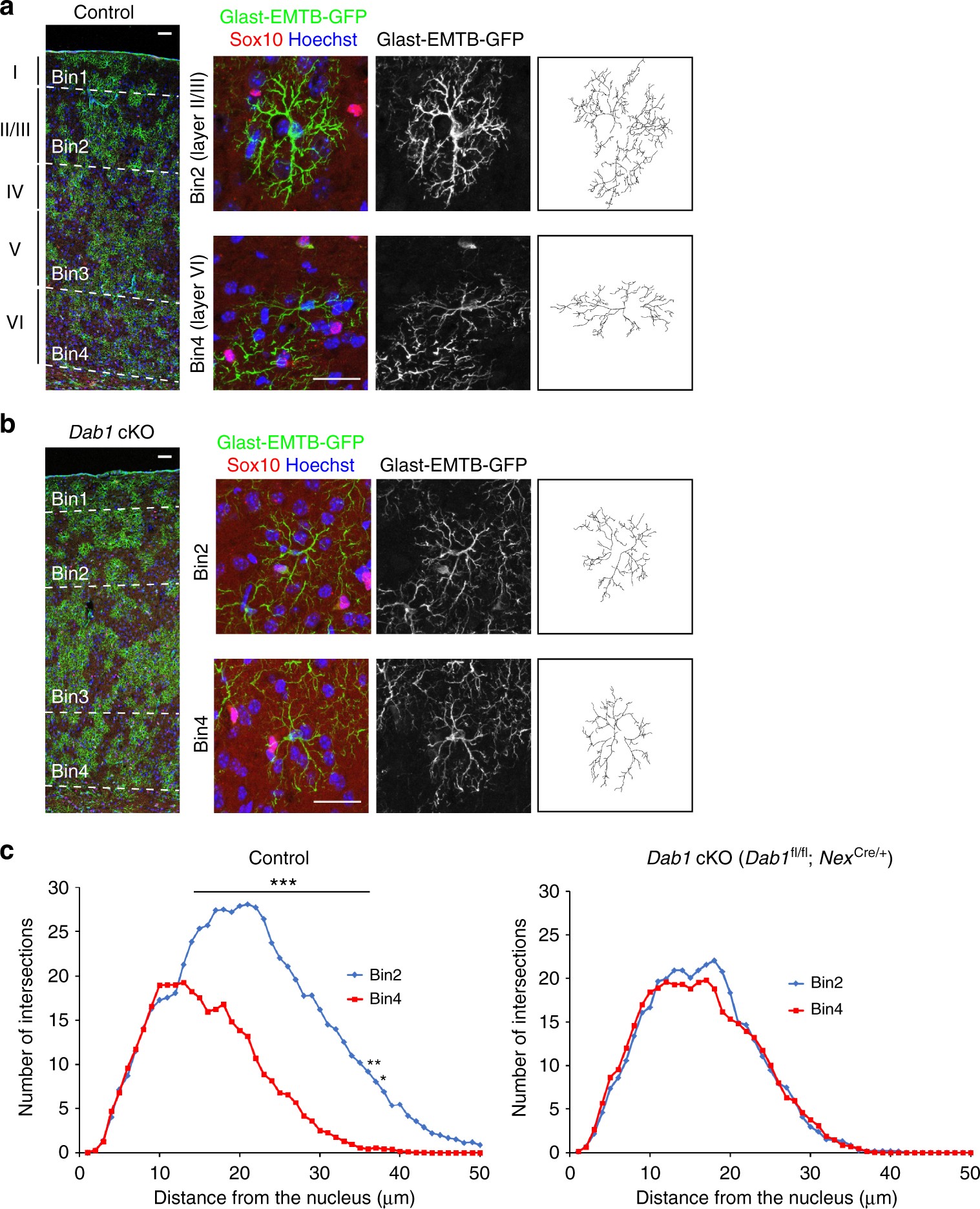
Fig. 8

Disruption of layer-specific astrocyte arborization in Dab1 cKO mice. a, b Immunofluorescence staining for GFP and Sox10 in coronal sections of control (Glast-EMTB-GFP;Dab1fl/fl or Glast-EMTB-GFP) (a) and Dab1 cKO (Glast-EMTB-GFP;Dab1fl/fl;NexCre/+) (b) mice at P30 (left panels). Nuclei were stained with Hoechst 33342. Scale bars, 50 μm. Right panels show representative magnified images of astrocytes and their traced processes in bin2 (layer II/III) and bin4 (layer VI). Scale bars, 25 μm. c 2D Sholl analysis for microtubule structure of individual astrocytes in coronal brain sections. Astrocytes were randomly selected for analysis. Data are means for 15 cells in bin2 and 18 cells in bin4 for control mice and for 18 cells in bin2 and 17 cells in bin4 for Dab1 cKO mice. Three brains of each genotype were analyzed. *P < 0.05, **P < 0.01, ***P < 0.001 (two-way ANOVA followed by Bonferroni’s test)