Fig. 4
From: Targeting GLP-1 receptor trafficking to improve agonist efficacy

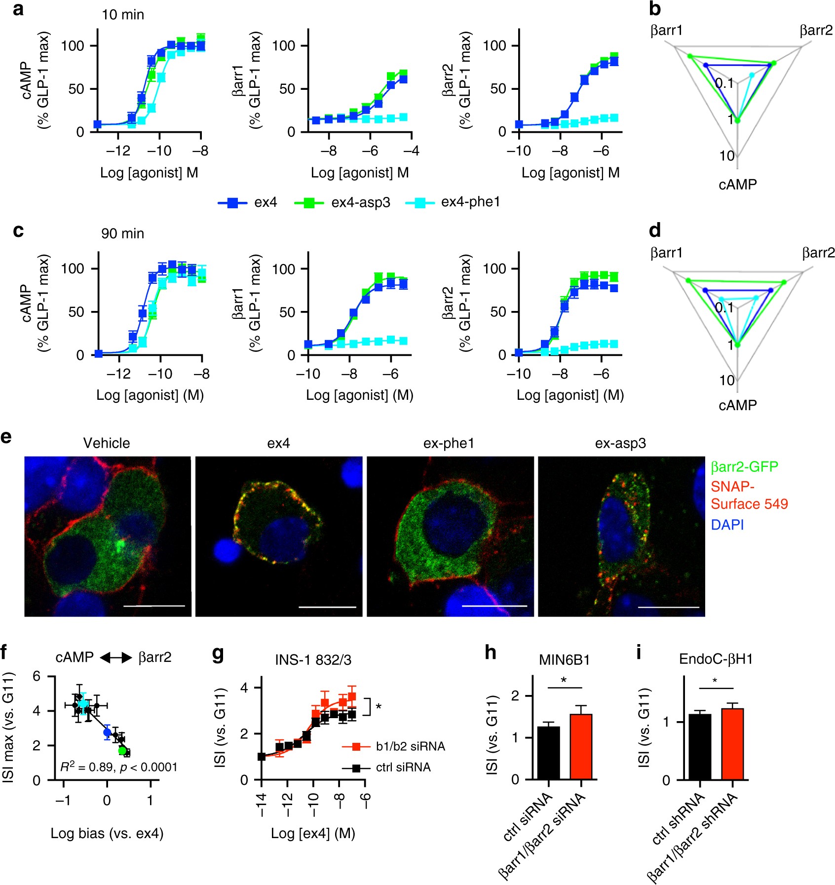
β-arrestin-biased signaling reduces insulin secretion. a Agonist-induced cAMP, β-arrestin-1 (βarr1), and β-arrestin-2 (βarr2) responses in PathHunter CHO-GLP-1R cells, 10 min incubation, n = 4–6; the four-parameter logistic fit of averaged data shown. b Web of bias, depicting relative pathway preference for each agonist; data represent the inverse logarithm of normalized log (τ/KA) values derived from a normalized to a reference agonist (exendin-4) and a reference pathway (cAMP); for further details, see Methods. Note that, β-arrestin-1 log (τ/KA) values for exendin-phe1 could not be calculated due to absence of detectable response. c, d as for a, b but for 90 min incubation. e Confocal images of MIN6B1-SNAP-GLP-1R cells transiently expressing β-arrestin-2-GFP, labeled with SNAP-Surface-549, and treated with indicated agonist for 5 min before fixation, representative images from n = 2 experiments; scale bars, 10 μm. Individual red and green channels shown in Supplementary Fig. 12. f Relationship between biased signaling (Supplementary Fig. 6) in PathHunter CHO-GLP-1R cells and maximal prolonged insulin secretion (Supplementary Fig. 1) in INS-1 832/3 cells. Association quantified by linear regression. g Effect of dual β-arrestin silencing on prolonged (16 h) exendin-4-induced insulin secretion in INS-1 832/3 cells, n = 4, paired t-test comparing Emax. h As for g, but in MIN6B1 cells, n = 5, paired t-test. i As for g, but in EndoC-βH1 cells with stable knockdown of β-arrestin-1 and -2 by lentiviral transduction of shRNAs, n = 5, paired t-test. Agonists applied at 100 nM, except where indicated. *p < 0.05, by statistical test indicated above. Error bars indicate SEM