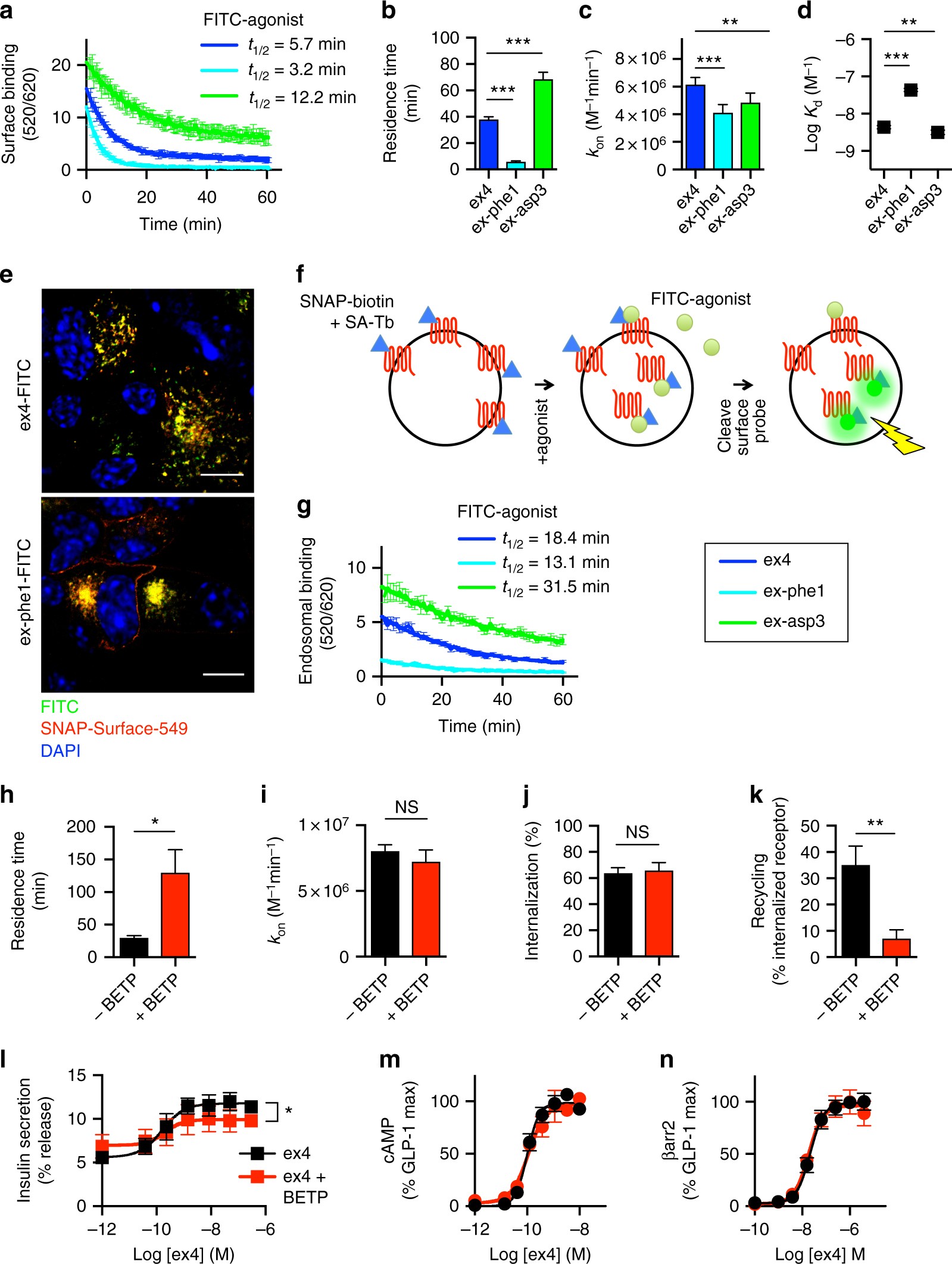
Fig. 5
From: Targeting GLP-1 receptor trafficking to improve agonist efficacy

Binding kinetics influence GLP-1R recycling. a Dissociation curve indicating FRET between FITC-agonist complexed with surface SNAP-GLP-1R, after inhibition of internalization, using NaN3 and 2-deoxyglucose9 (Supplementary Fig. 9), 30 min agonist exposure, washout, and exendin(9-39) blockade, n = 4. Unmodified (non-FITC) agonist b residence time (1/koff), c association rate constant (kon), and d affinity, measured by TR-FRET in competition with exendin-4-FITC, with internalization inhibitors as above, and calculated using competitive kinetic method42, n = 5, one-way randomized block ANOVA with Dunnett’s test vs. exendin-4. e Confocal fluorescence indicating co-localization of exendin-4-FITC or exendin-phe1-FITC with SNAP-GLP-1R (labeled with SNAP-Surface-549) after 60 min agonist exposure in MIN6B1-SNAP-GLP-1R cells, representative images from n = 2 experiments; scale bars, 8 μm. Individual red and green channels shown in Supplementary Fig. 12. f Schematic illustrating endosomal binding protocol. SA-Tb streptavidin-terbium cryptate. g Real-time FRET measurement of FITC-agonist complexed with internalized SNAP-GLP-1R after 30 min agonist exposure, washout, exendin(9-39) blockade, and cleavage of SNAP-biotin from surface SNAP-GLP-1R with MesNa, n = 5. Exendin-4 h residence time and i association rate constant ± 10 μM BETP, measured by TR-FRET in competition with exendin-4-FITC, n = 4, paired t-test. Exendin-4-induced j internalization (30 min), and k recycling (60 min) ± 3 μM BETP, n = 4, paired t-test. l Prolonged insulin secretion with exendin-4 ± 3 µM BETP in INS-1 832/3 cells, 16 h, n = 5, paired t-test for Emax assessed by four-parameter fit. Exendin-4 m cAMP, and n β-arrestin-2 responses, in PathHunter CHO-GLP-1R cells ± 3 μM BETP, n = 3. Agonists applied at 100 nM, except where indicated, and performed in CHO-SNAP-GLP-1R cells, except where indicated. *p < 0.05, ***p < 0.01, by statistical test indicated above. Error bars indicate SEM