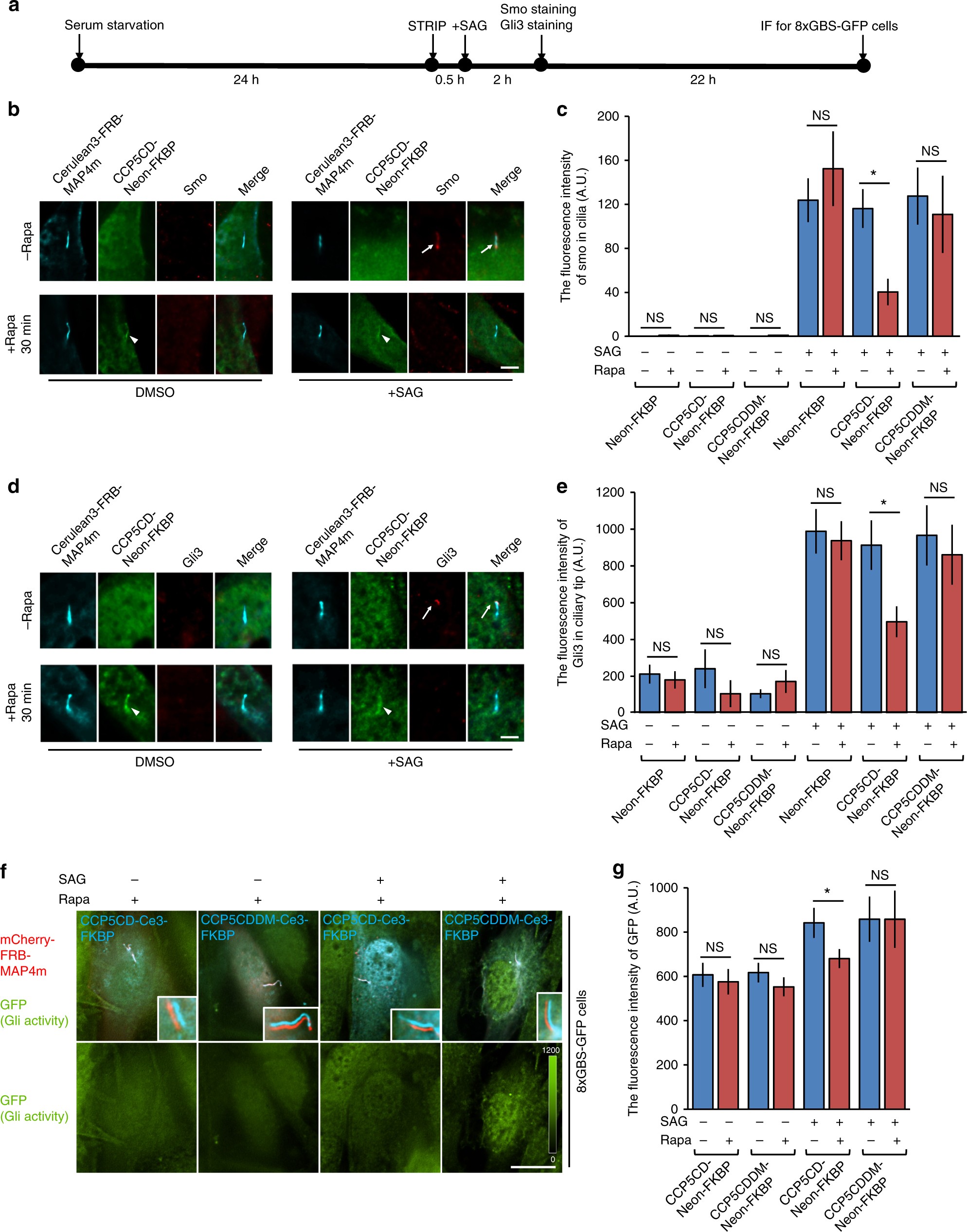
Fig. 7

Axonemal deglutamylation suppresses Hedgehog signaling. a The experimental procedure for STRIP and Hedgehog induction. Washout of rapamycin after 30 min of STRIP operation did not affect protein dimerization in cells owing to the irreversible nature of the CID system. b Axonemal deglutamylation reduces the level of Smoothened (Smo) in cilia after treatment with SAG. NIH3T3 cells were transfected with P2A-based constructs for co-expression of Cerulean3–FRB–MAP4m and Neon-FKBP-tagged proteins. Transfected cells at 80–90% confluency were serum-starved for 24 h and then incubated with 100 nM rapamycin or 0.1% DMSO for 30 min and subsequently treated with 1 μM SAG for 2 h. Scale bar, 5 μm. c Smoothened in cilia was quantified after the indicated treatments (n ≥ 18 cells from three independent experiments). d Axonemal deglutamylation reduces the level of Gli3 at the ciliary tip after treatment with SAG. NIH3T3 cells were transfected with P2A-based constructs for co-expression of Cerulean3–FRB–MAP4m and Neon-FKBP-tagged proteins. Transfected cells at 80–90% confluency were serum-starved for 24 h and then incubated with 100 nM rapamycin or 0.1% DMSO for 30 min and subsequently treated with 1 μM SAG for 2 h. Scale bar, 3 μm. e Gli3 at the ciliary tip was quantified after the indicated treatments. Data represent the mean ± s.e.m. (n ≥ 21 cells from three independent experiments). f Axonemal deglutamylation inhibits Gli activation upon Hedgehog stimulation. NIH3T3:8xGBS–GFP cells were transfected with P2A-based constructs for co-expression of mCherry–FRB–MAP4m and Cerulean3 (Ce3)–FKBP-tagged proteins. Transfected cells at 80–90% confluency were serum-starved for 24 h and then incubated with 100 nM rapamycin or 0.1% DMSO for 30 min and subsequently treated with 200 nM SAG for 24 h. The GFP intensity of cells was scaled to the same ranges in each image. The insets show the shifted overlays of the indicated proteins in cilia. Scale bar, 20 μm. g GFP intensity of NIH3T3:8xGBS–GFP was measured under the indicated conditions (n ≥ 13 cells from three independent experiments). Data represent the mean ± s.e.m. NS and * indicate no significant difference and P < 0.05, respectively, between the conditions in the presence and absence of rapamycin (Student's t-test)