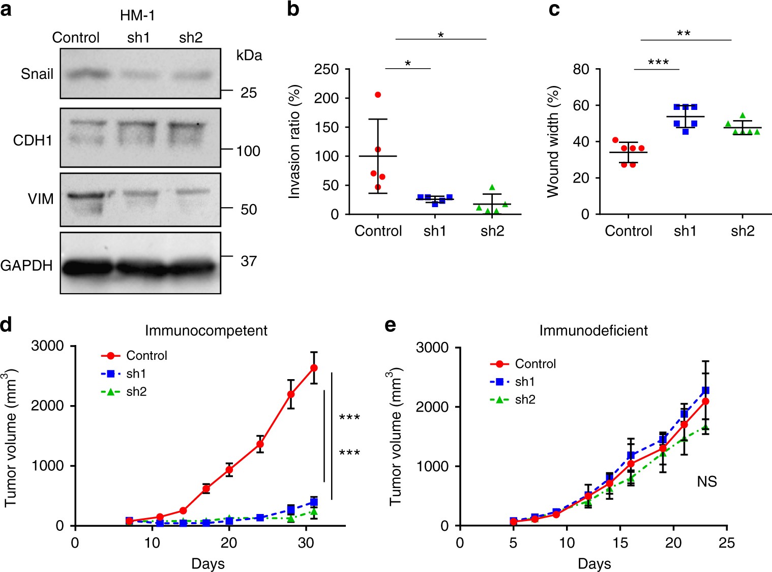
Fig. 2

Snail suppresses tumor progression and is associated with tumor immunity. a Western blot of HM-1-control and HM-1-shSnail cells. CDH1: E-Cadherin, VIM vimentin. b Invasion of HM-1-control and HM-1-shSnail cells; n = 5. c Wound healing of HM-1-control and HM-1-shSnail cells. Data represent the percentage of wound width (24 h) relative to that at 0 h; n = 6. d Growth curves of HM-1-control and HM-1-shSnail subcutaneous tumors in immunocompetent mice. P-values represent significance between two groups at day 31; n = 6. e Growth curves of HM-1-control and HM-1-shSnail subcutaneous tumors from immunodeficient nude mice; n = 6; NS no significant difference between two groups at day 23. *P < 0.05, **P < 0.01, and ***P < 0.001 (one-way ANOVA with Tukey’s multiple comparisons test in b–e). Averaged data are presented as the mean ± SEM