Fig. 3

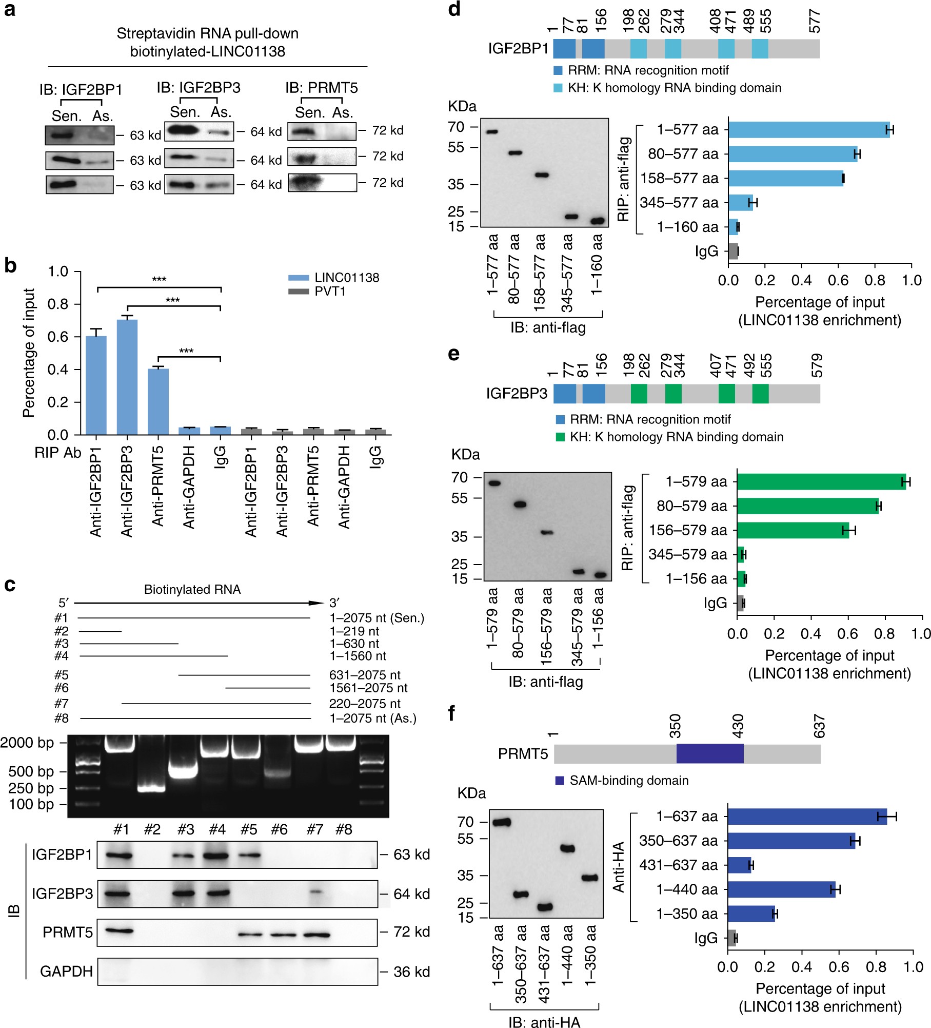
LINC01138 physically interacts with IGF2BP1, IGF2BP3 and PRMT5 in HCC cells. a Immunoblotting for the specific associations of IGF2BP1, IGF2BP3 or PRMT5 with biotinylated-LINC01138 from three independent streptavidin RNA pull-down assays. b RIP assays were performed using the indicated antibodies. Real-time PCR was used to detect LINC01138 enrichment, using GAPDH antibody as the antibody control and 2036-nt PVT1 as the LincRNA control. c Immunoblotting of IGF2BP1, IGF2BP3 or PRMT5 in pull-down samples by full-length biotinylated-LINC01138 (#1) or truncated biotinylated-LINC01138 RNA motifs (#2: 1–219 nt; #3: 1–630 nt; #4: 1–1560 nt; #5: 630–2075 nt; #6: 1560–2075 nt; #7: 220–2075 nt), with GAPDH as the negative control. d–f Deletion mapping for the domains of IGF2BP1 (d), IGF2BP3 (e) or PRMT5 (f) that bind to LINC01138. RIP analysis for LINC01138 enrichment in cells transiently transfected with plasmids containing the indicated FLAG-tagged or HA-tagged full-length or truncated constructs. Values are expressed as the mean ± SEM, n = 3 in b, d–f