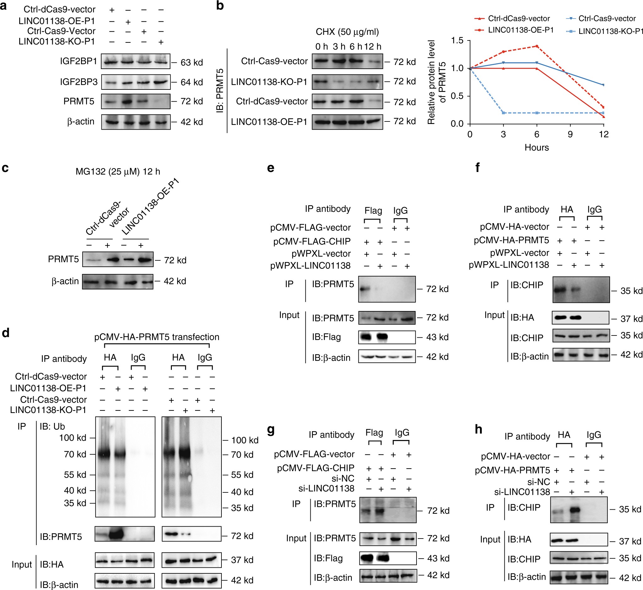
Fig. 4

LINC01138 blocks ubiquitin/proteasome-dependent PRMT5 degradation. a Immunoblotting for the protein levels of IGF2BP1, IGF2BP3 and PRMT5 after LINC01138 activation or knockout. β-actin served as the internal control. b LINC01138-KO cells, LINC01138-OE cells, or the control cells were treated with cycloheximide (CHX, 50 μg/ml) for the indicated times. Left, immunoblotting for the PRMT5 levels in whole-cell extracts; right, the densitometry analysis of the PRMT5 protein levels; the relative fold of the level at 0 h. c LINC01138-OE or vector cells were treated with MG132 (25 μM) for 12 h. Immunoblotting for PRMT5 levels in the indicated cells. d LINC01138-KO or LINC01138-OE cells were transfected with pCMV-HA-PRMT5 plasmids for 48 h. The cell lysates were immunoprecipitated (IP) with either control IgG or HA antibody and immunoblotted with the ubiquitin-specific antibody. HA-tagged PRMT5 and β-actin served as the loading control. e–h Immunoprecipitation to detect the association between PRMT5 and CHIP after LINC01138 overexpression or knockdown. pCMV-HA-PRMT5 plasmid and pCMV-Flag-CHIP plasmid were co-transfected into pWPXL-LINC01138 or pWPXL-Vector SMMC-7721 cells (e, f) and si-NC or si-LINC01138 SMMC-7721 cells (g, h) for 48 h. FLAG-tagged CHIP, HA-tagged PRMT5 and β-actin served as the loading control