Fig. 5

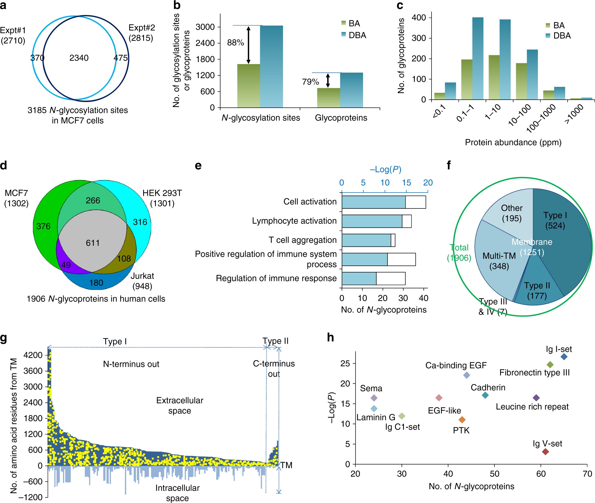
Comprehensive analysis of protein N-glycosylation in human cells. a Comparison of unique protein N-glycosylation sites identified in MCF7 cells in duplicate experiments. b Comparison of unique glycosylation sites and glycoproteins identified with the boronic acid derivative magnetic beads (designated as BA, shown in green) and with the dendrimer beads conjugated with the boronic acid derivative (DBA) (blue). c Abundance distributions of N-glycoproteins identified with the BA (green) or DBA (blue) beads. d Overlap of N-glycoproteins in three different types of cells (MCF7, HEK 293T, and Jurkat). e Protein-clustering results for 180 N-glycoproteins identified exclusively in Jurkat cells. f Distribution of membrane proteins (type I, II, III, and IV, and multi-pass transmembrane (TM)) among all identified N-glycoproteins. g N-glycosylation site locations on 301 receptors with X-axis as the TM domain. Each glycoprotein sequence was aligned against the transmembrane domain, and the glycosylation sites are indicated as yellow dots. All sites are located in the extracellular space. h Domain analysis of N-glycoproteins showing the number of N-glycoproteins containing the most highly enriched domains and their corresponding P values