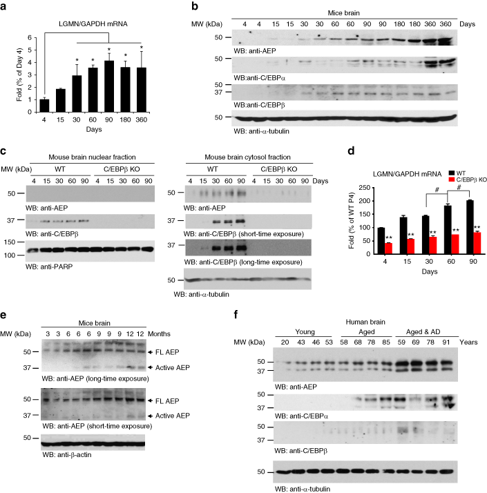
Fig. 3

The age-dependent increase of delta-secretase and C/EBPs. a, b Delta-secretase expression levels correlate with C/EBPβ in mice. Different ages of C57BL/6 mice were analyzed by qRT-PCR and immunoblotting. Data in a represent mean ± s.e.m. of six mice per age; *P < 0.05, Student’s t-test. c, d Subcellular fractionation analysis of delta-secretase and C/EBPβ in wild-type and C/EBPβ-null mice. Different ages of wild-type and C/EBPβ-deficient mice were sacrificed and their brains were subjected to subcellular fractionation to obtain the cytosolic and nuclear fractions. Delta-secretase protein (c) and mRNA (d) levels were analyzed by western blotting and real-time PCR. Delta-secretase predominantly resided in the cytosolic fractions, and depletion of C/EBPβ diminished its expression (c top panel). C/EBPβ distributed in both fractions in an age-dependent manner (c middle panel). Data in d represent mean ± s.e.m. of six mice per age (**P < 0.01 compared with age-matched WT, Student’s t-test; #P < 0.05 compared with 60-day-old C/EBPβ KO mice, one-way ANOVA). e, f Delta-secretase increases with age in mouse and human brain. Delta-secretase was cleaved and activated age-dependently in mouse brains (e). The expression levels of C/EBPα and C/EBPβ were also detected. The levels of these proteins were much more abundant in the brains of AD patients as compared to age-matched healthy controls (f)