Fig. 3
From: CO2-sensitive tRNA modification associated with human mitochondrial disease

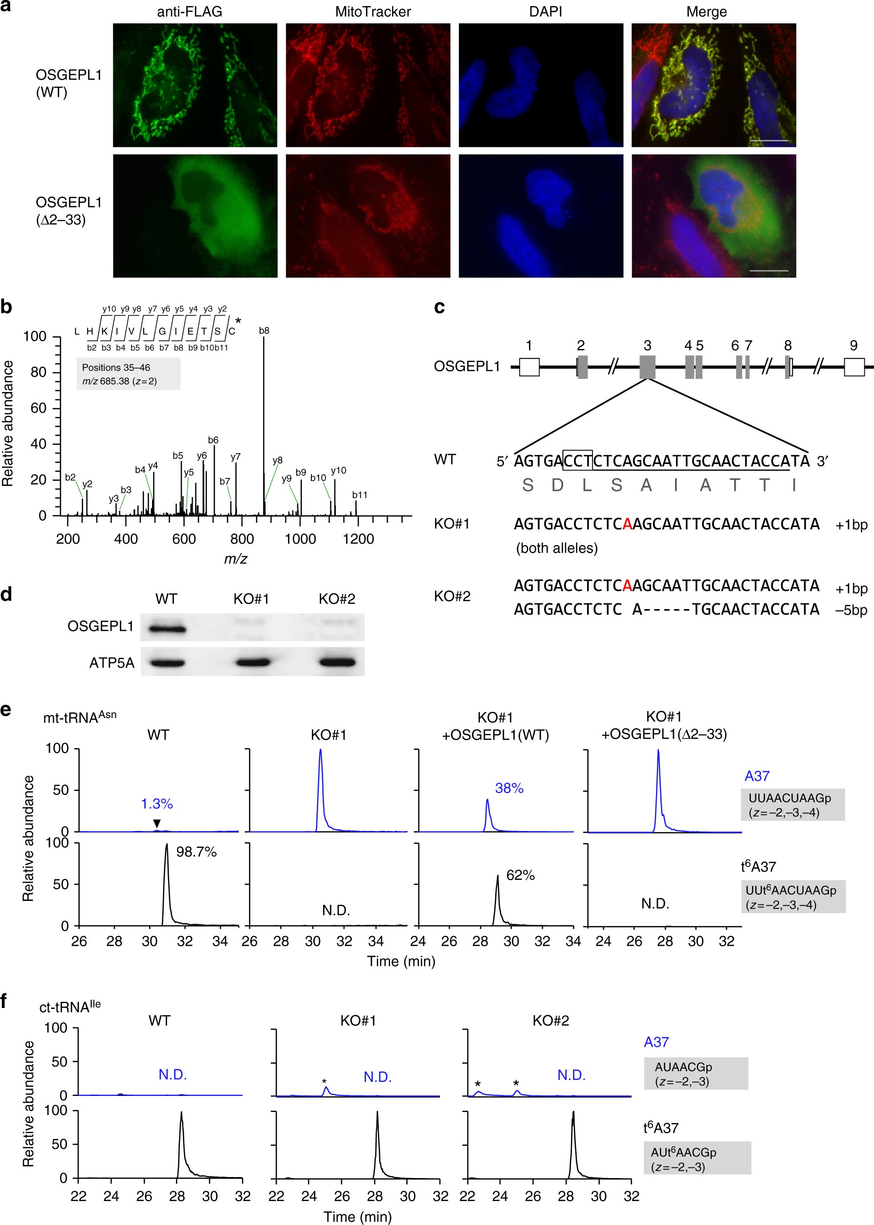
OSGEPL1 is responsible for t6A37 formation in mt-tRNAs. a Subcellular localization of wild-type (WT) and N-terminal truncated (a.a. Δ2–33) OSGEPL1 in HeLa cells immunostained with an anti-FLAG antibody (Green). Nuclei and mitochondria were stained with DAPI (blue) and MitoTracker (Red), respectively. All images were superimposed to generate the merged panel. Scale bars: 20 μm. b Determination of the cleavage site in the MTS in OSGEPL1. The CID spectrum represents a sequence of N-terminal peptide of OSGEPL1 starting from position 35. The precursor ion for CID is m/z 685.38. Product ions are assigned on the peptide sequence. C* stands for alkylated cysteine residue. c Top: schematic of human OSGEPL1 gene and sites of mutations introduced by the CRISPR–Cas9 system. Shaded boxes indicate coding regions; open boxes indicate untranslated regions of exons; lines indicate introns. Inset: exon 3 of WT OSGEPL1. The target sequence of the single guide RNA (sgRNA) is underlined; the protospacer adjacent motif (PAM) sequence is outlined. Bottom: sequences of KO#1 and KO#2 cell lines. The inserted sequence is indicated in red and deleted sequences are indicated by dashed lines. d Confirmation of KO lines by western blotting of endogenous OSGEPL1 and the mitochondrial marker ATP5A (as a control). Uncut gel images are provided in Supplementary Fig. 15. e XICs generated by integration of multiply-charged negative ions of the A37-containing fragments of human mt-tRNAAsn bearing A37 (top) or t6A37 (bottom) (Supplementary Table 1) isolated from WT, KO#1, and KO#1 rescued by plasmid-encoded OSGEPL1 (WT and a.a. Δ2–33). N.D., not detected. Intensity fractions (%) of modified or unmodified fragments are indicated. f XICs generated by integration of multiply-charged negative ions of the A37-containing fragments of human ct-tRNAIle(IAU) bearing A37 (top) and t6A37 (bottom) (Supplementary Table 1) isolated from WT, KO#1, and KO#2