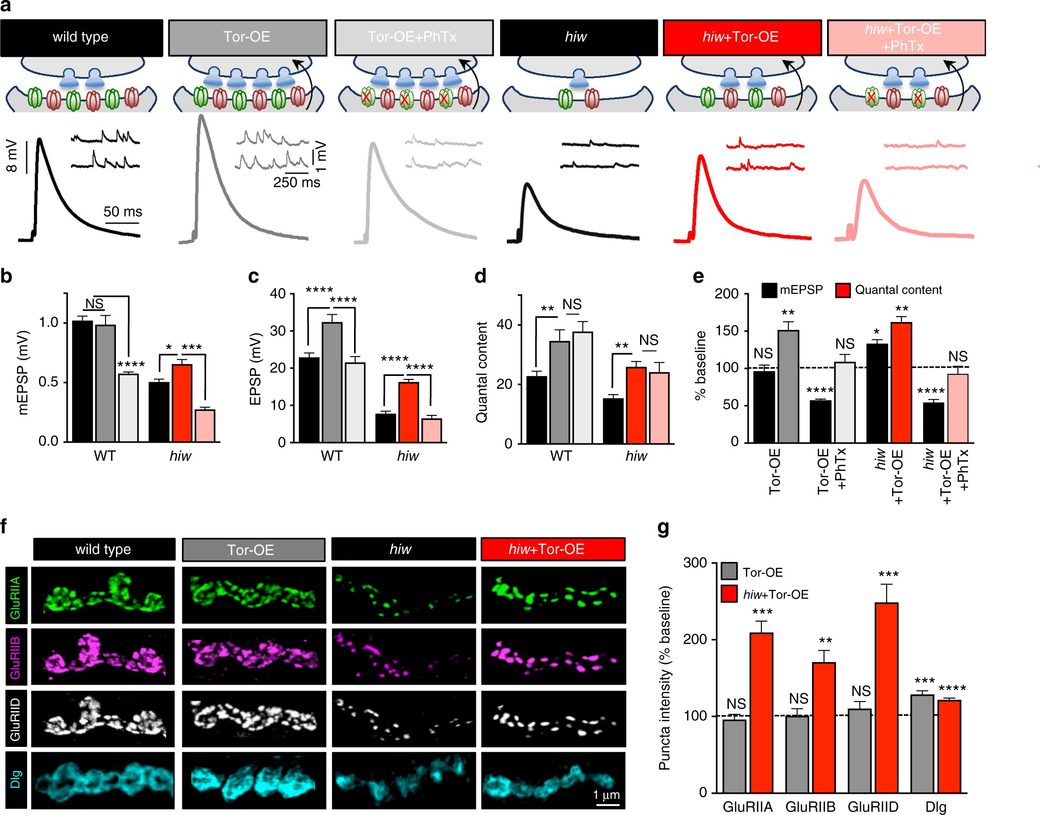
Fig. 6

hiw-mutant NMJs can express PHP when retrograde signaling is induced through postsynaptic Tor overexpression. a Schematic illustrating postsynaptic overexpression of Tor at wild type (Tor-OE; w;MHC-Gal4/UAS-Tor) and in hiw mutants (hiw+Tor-OE: hiwΔN;MHC-Gal4/UAS-Tor), which leads to an increase in presynaptic neurotransmitter release in each condition. Application of PhTx to hiw+Tor-OE synapses reduces mEPSP amplitude but presynaptic release is unchanged compared to the hiw+Tor-OE condition. Representative mEPSP and EPSP traces of the indicated genotypes are shown below. Quantification of mEPSP amplitude (b), EPSP amplitude (c), and quantal content (d) in the indicated genotypes. An increase in mEPSP amplitude is observed in hiw+Tor-OE, in contrast to Tor-OE at wild-type NMJs. However, EPSP amplitude and quantal content are still increased in both conditions. e Quantification of mEPSP and quantal content values normalized to the same genotype in the absence of Tor-OE. PhTx application to Tor-OE and hiw+Tor-OE reduces mEPSP and EPSP amplitude without changing quantal content compared to their baseline (no PhTx application) values. Representative images (f) and quantification (g) of postsynaptic GluR levels at NMJs of the indicated genotypes immunostained with antibodies that recognize GluRIIA, GluRIIB, and GluRIID subunits, and Dlg. Note that Tor-OE in hiw mutants results in increased expression of all postsynaptic receptor subunits, whereas receptors are unchanged when Tor is overexpressed in wild-type muscle. An increase in Dlg intensity is observed when Tor is overexpressed at wild-type and hiw synapses. Error bars indicate ± SEM. For statistical significance, an unpaired t-test was performed between respective genotypes with and without Tor-OE. *p ≤ 0.05; **p 0.01; ***p 0.001; ****p 0.0001; NS not significant, p > 0.05