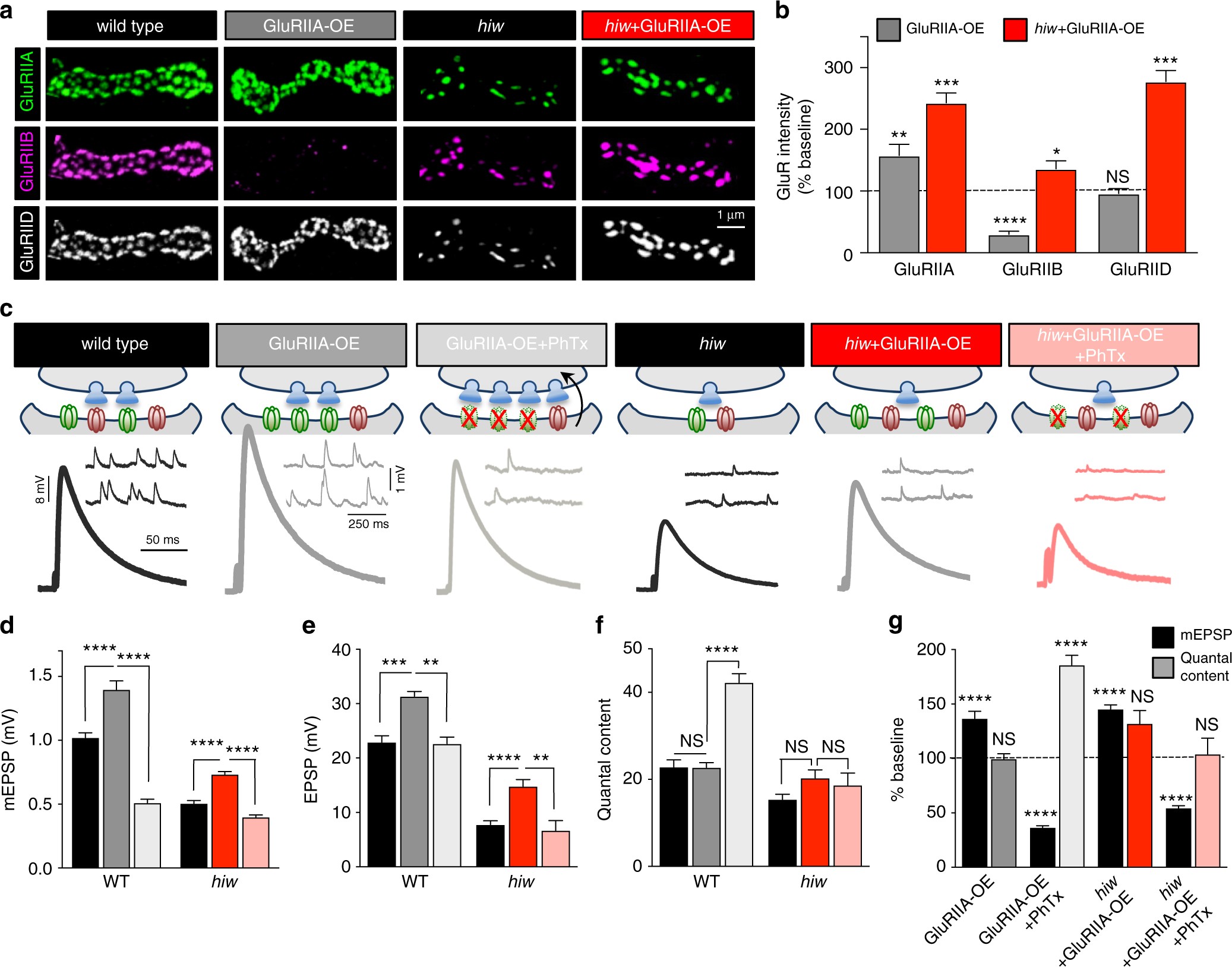
Fig. 7

Increased GluR expression does not restore PHP signaling in hiw-mutant muscle. Representative images (a) and quantification (b) of postsynaptic GluR levels at wild-type, postsynaptic overexpression of GluRIIA (GluRIIA-OE; w;MHC-Gal4/UAS-dGluRIIA), hiw-mutant, and hiw+GluRIIA-OE (hiw+GluRIIA-OE: hiwΔN;MHC-Gal4/UAS-dGluRIIA) NMJs. GluRIIA-OE in wild-type NMJs results in a reduction in GluRIIB subunits, leaving GluRIID levels unchanged, while all glutamate receptor subunits are increased in hiw+GluRIIA-OE compared to hiw mutants alone. c Schematic illustrating postsynaptic overexpression of GluRIIA in wild type and hiw mutants at baseline and following PhTx application. Application of PhTx to GluRIIA-OE NMJs leads to a homeostatic increase in presynaptic release, while this increase is not observed in hiw+GluRIIA-OE NMJs. Representative mEPSP and EPSP traces of the indicated genotypes are shown below. Quantification of mEPSP amplitude (d), EPSP amplitude (e), and quantal content (f) in the indicated genotypes. g Quantification of mEPSP and quantal content values normalized to baseline (without GluRIIA-OE) in the indicated genotypes. For GluRIIA-OE+PhTx and hiw+GluRIIA-OE+PhTx, values are normalized to GluRIIA-OE and hiw+GluRIIA-OE, respectively. Error bars indicate ± SEM. For statistical significance, an unpaired t-test was performed between respective genotypes with and without GluRIIA-OE. *p ≤ 0.05; **p 0.01; ***p 0.001; ****p 0.0001; NS not significant, p > 0.05