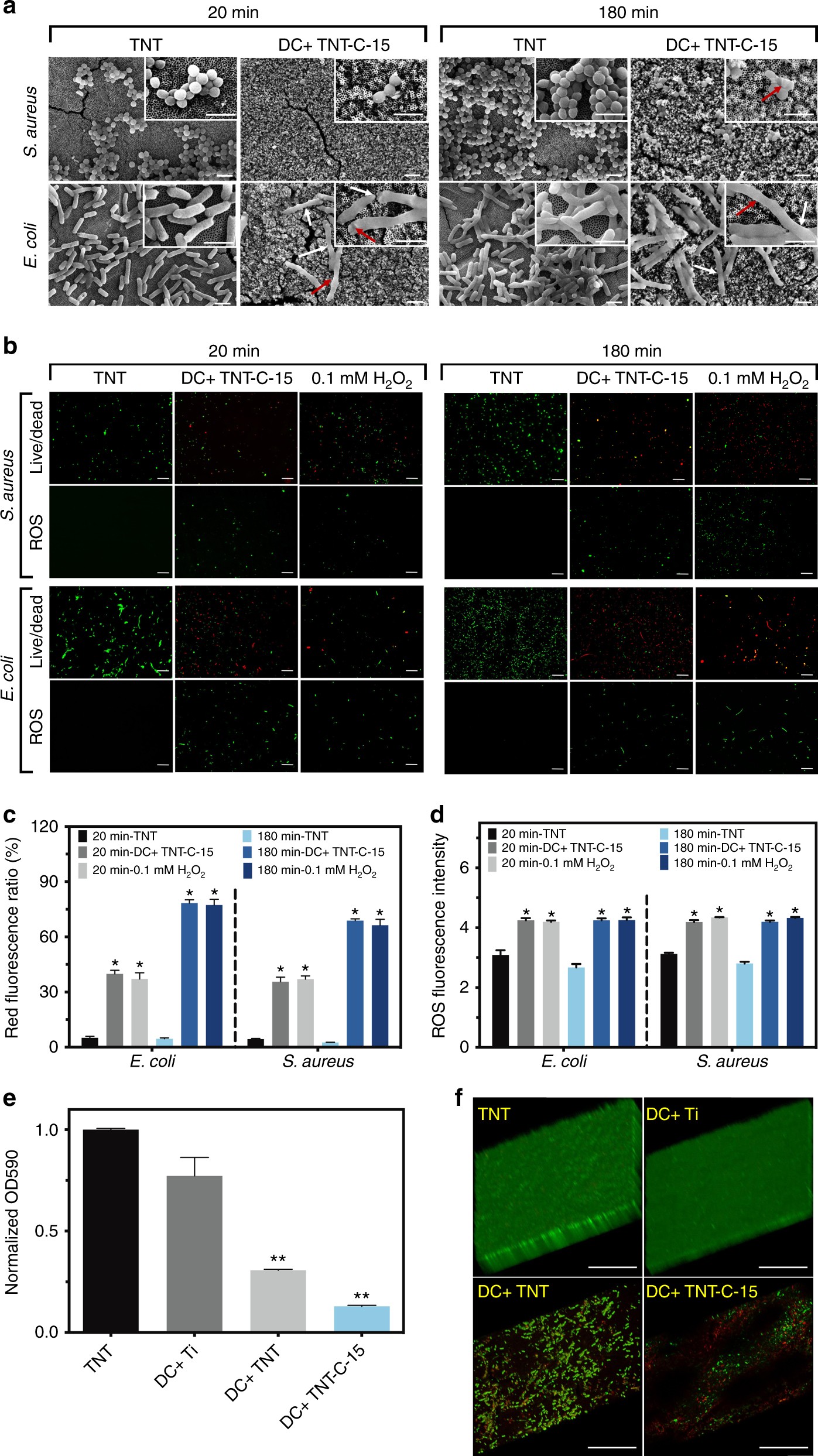
Fig. 5

Physiological changes of bacteria. a SEM images of S. aureus and E. coli on TNT control and the DC+ charged TNT-C-15 (Scale barā=ā2āμm). b Live/dead and ROS staining images of S. aureus and E. coli treated with TNT control, DC+ charged TNT-C-15, and 0.1āmM H2O2 (Scale barā=ā20āμm). c Quantitative analysis of the live/dead staining results by flow cytometry. d Quantitative analysis of the ROS fluorescence intensity of treated bacteria by flow cytometry. e, f Anti-biofilm performances of various samples: e quantitative measurements after crystal violet staining and f 3D morphology of the fluorescently stained biofilms (Scale barā=ā50āμm) (*denotes Pā<ā0.05 and **denotes Pā<ā0.01 compared with TNT group, Student t test). All error barsā=Ā s.d.Ā (nā=ā3)