Fig. 7
From: Tip60-mediated lipin 1 acetylation and ER translocation determine triacylglycerol synthesis rate

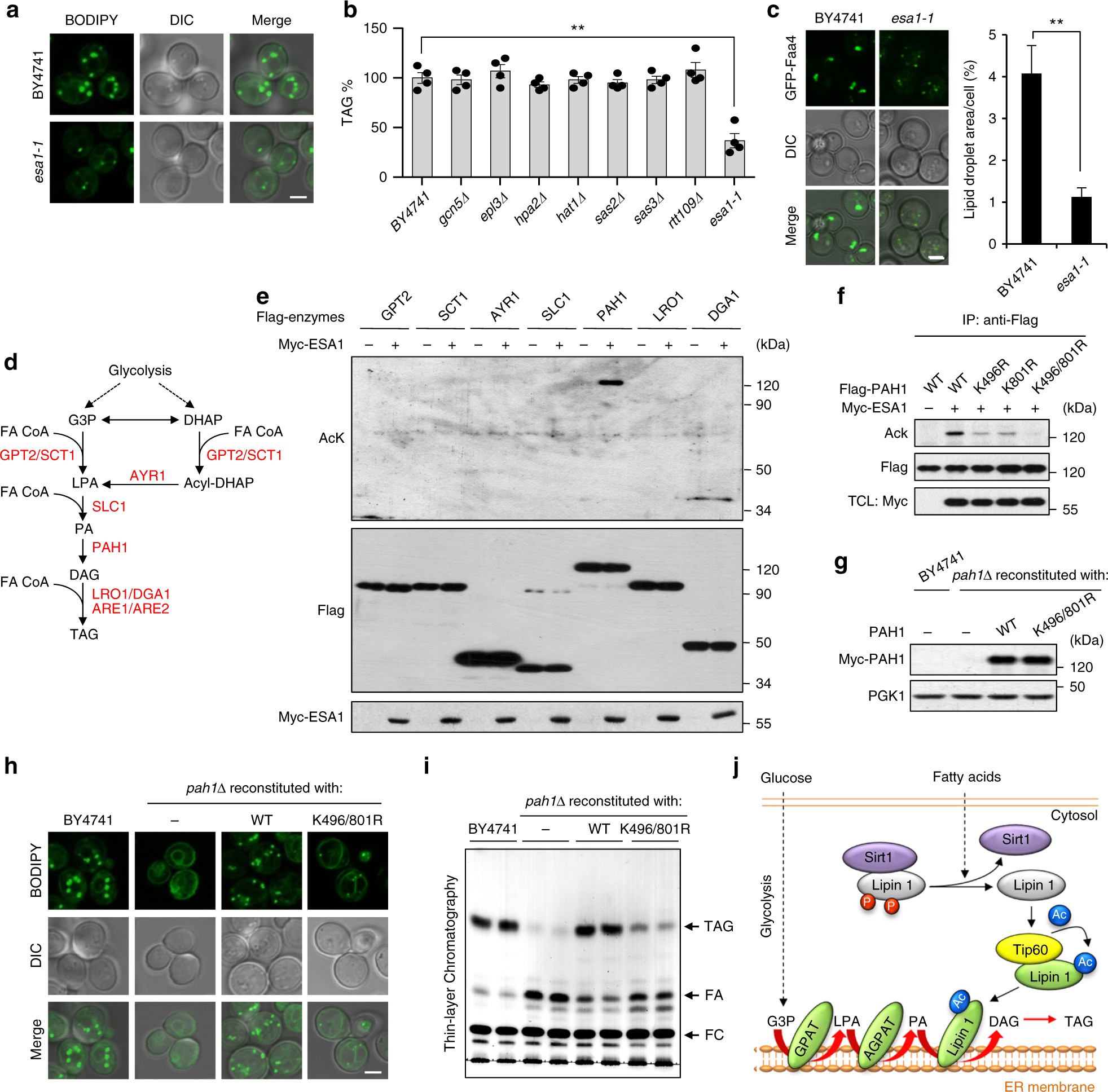
Essential roles of Tip60 and Tip60-mediated lipin 1 acetylation in TAG synthesis in S. cerevisiae. a Representative images (n = 3 replicate experiments) of BODIPY staining of WT (BY4741) and ESA1 (yeast Tip60) loss-of-function mutant (esa1-1, an auxin-sensitive mutant strain of ESA1) cells grown in synthetic complete (SC) medium. DIC differential interference contrast microscopy images. Scale bar, 2 μm. b Identification of ESA1 as essential gene for TAG accumulation in yeast. TAG was extracted from cells grown in SC medium, separated by thin-layer chromatography (TLC) and quantified (n = 4 experiments). c Decreased lipid droplet (LD) formation in esa1-1 mutant strain. Representative images (n = 3 replicate experiments) of cells expressing chromosomally GFP-tagged fatty acid activation protein 4 (Faa4) (a LD marker protein) were grown in SC medium and analyzed (n = 100 cells quantified for each group). Scale bar, 2 μm. d TAG synthesis pathway in S. cerevisiae. e ESA1 specifically acetylates PAH1 but not other enzymes in the TAG synthesis pathway. Cell lysates of HEK293T cells transfected as indicated were immunoprecipitated with antibody to Flag, followed by immunoblotting. f Identification of acetylation sites on PAH1 (yeast lipin 1) targeted by ESA1. Flag-tagged WT-PAH1 or its KR mutants were co-expressed with or without ESA1 in HEK293T cells, immunoprecipitated by antibody to Flag and immunoblotted as indicated. g Protein expression levels of pah1Δ cells reconstituted with Myc-tagged WT-PAH1 or K496/801R-PAH1. Equal amounts of cell lysates from yeast cells as indicated were analyzed by immunoblotting. h Representative images (n = 3 replicate experiments) of BODIPY staining of WT (BY4741) and PAH1 knockout (pah1∆) cells reconstituted with vector, WT-PAH1 or K496/801R-PAH1. Scale bar, 2 μm. i Representative TLC result showing the TAG levels of WT or PAH1 knockout (pah1Δ) cells reconstituted with vector, WT-PAH1 or K496/801R-PAH1. j Model of Tip60/Sirt1-regulated lipin 1 acetylation and TAG biosynthesis. Error bars denote SEM. Statistical analysis was performed by ANOVA followed by Tukey in b or by two-tailed unpaired Student’s t-test in c. **P < 0.01. Uncropped blots can be found in Supplementary Fig. 6