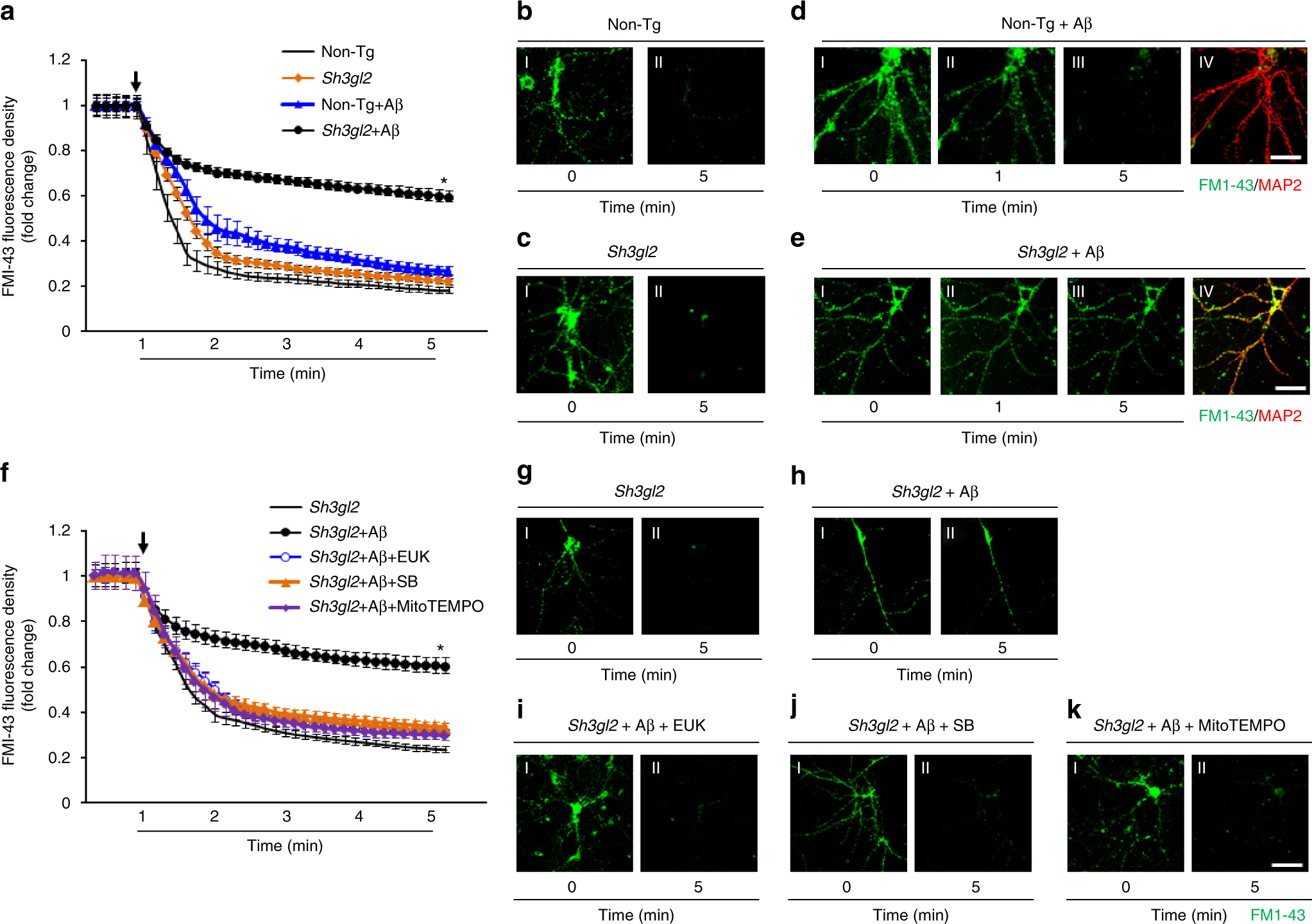
Fig. 9

Blocking EP-mediated oxidative stress and p38 activation rescued Aβ-induced synaptic vesicle recycling impairment. Fourteen-day in vitro cultured cortical neurons, either non-Tg or Tg Sh3gl2, were treated with 50 nM Aβ for 24 h, with or without 500 nM EUK-134, 1 μM SB203580/SB, or 1 μM MitoTEMPO pretreatment for 1 h before the addition of Aβ. To visualize synaptic vesicle recycling, the cells were loaded with the fluorescent styryl dye FM1–43 before and after stimulation with 50 mM K+ for the indicated time. a, f Kinetics of FM1–43 unloading of synaptic boutons during sustained stimulation with 50 mM KCl. b–e Fluorescence images before (I) and after (II, III) FM1–43 unloading with 50 mM KCl, and the representative immunofluorescence images of MAP2 (red, IV) to ensure the position of FM1–43 fluorescence (green, IV in d, e). Tg Sh3gl2 neurons treated with 50 nM Aβ for 24 h alone (e, h) showed synaptic vesicle release impairment compared to the vehicle Tg Sh3gl2 treatment (c, g) and non-Tg neurons, whereas treatment with 50 nM Aβ (d) showed no difference compared to the vehicle non-Tg neurons (b). Pretreatment with 500 nM EUK-134 (i), 1 μM SB203580 (j), or 1 μM MitoTEMPO (k) rescued Aβ-induced synaptic vesicle recycling impairment in Tg Sh3gl2 neurons. Scale bar = 50 µm. Error bars represent s.e.m., n = 8 per group. *p < 0.01 compared to other groups in a and f (one-way ANOVA)