Fig. 1
From: Protein polarization driven by nucleoid exclusion of DnaK(HSP70)–substrate complexes

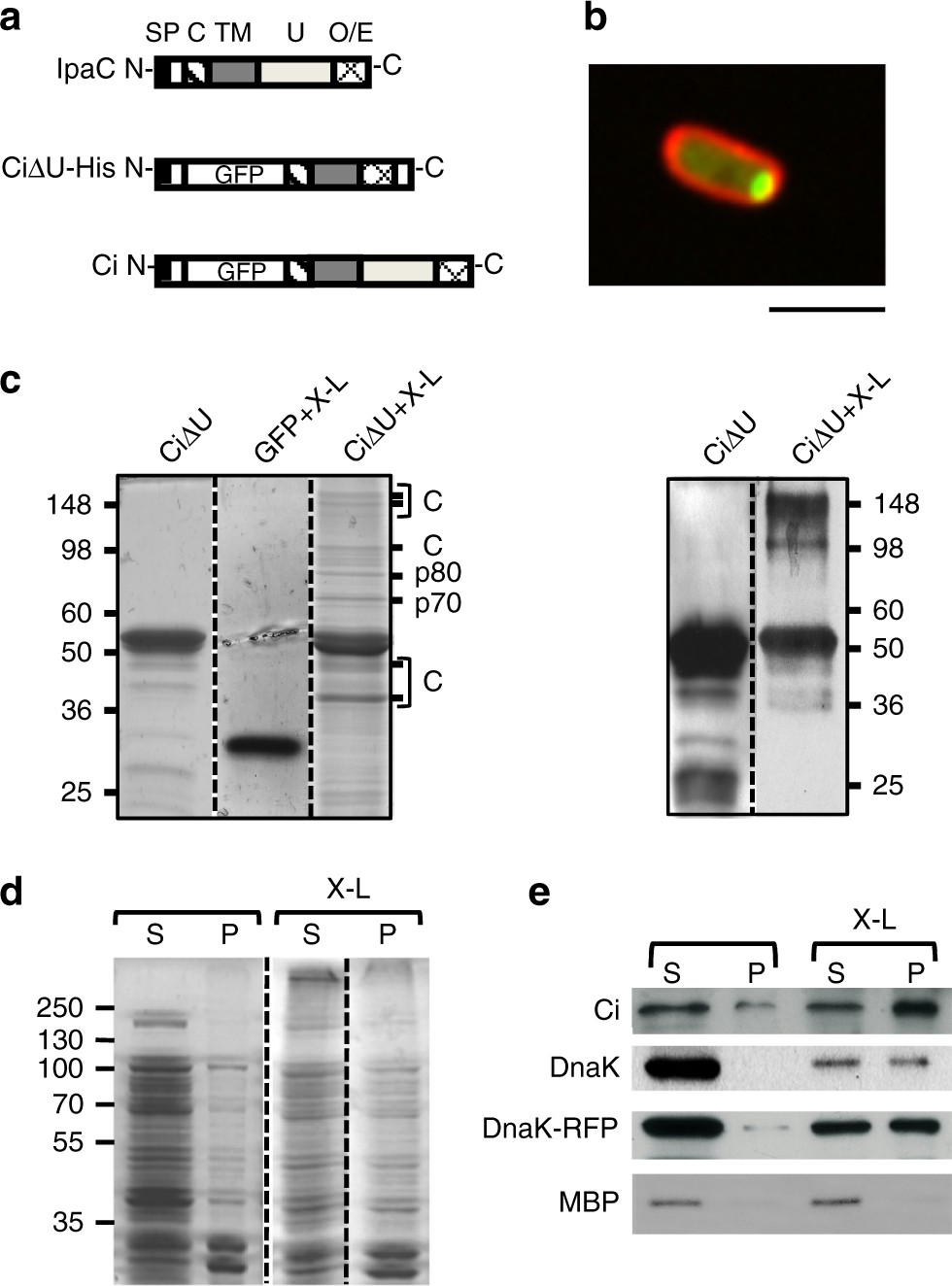
IpaC binds to DnaK and forms insoluble complexes upon cross-linking. a IpaC and CiΔU-His domain organization. SP: type III secretion signal peptide between residues 1–20; C: IpgC chaperone binding site between residues 50–80; TM: putative transmembrane domain between residues 100–170; U: domain with unknown function between residues 170–301; O/Ef: oligomerization/effector domain between residues 302–363. CiΔU-His is a polar derivative of IpaC, containing a deletion of residues 101–302, an insertion of GFP at residue 57, and a hexahistidine tag at its C-terminus. b Representative fluorescence micrograph of MC4100/pCi. Red; FM4-64 membrane staining, Green: Ci fluorescence. Scale bar = 2 μm. c Left panel: Coomassie blue staining following SDS-PAGE analysis of proteins associated with GFP and CiΔU in pull-down experiments from bacterial lysates. C indicates Ci related proteins and p70 and p80 indicate protein species at 70 and 80 kDa, respectively. Right panel: anti-IpaC western blot analysis. The molecular weight standards are indicated in kDa (left). d Coomassie blue staining of soluble (S) and insoluble (P) fractions of lysates from E. coli MC4100/pSUCi/pDnaK-RFP. X-L: cross-linked samples. e After treatment for 10 min at 100 °C to dissociate complexes and SDS-PAGE, western-blot analysis was performed using antibodies against IpaC (Ci), DnaK, or the periplasmic maltose binding protein (MBP) as a control, of filter replicas corresponding to D. c–e Each lane corresponds to loads normalized to equivalent bacterial OD600 nm, with S and P resuspended in identical volumes