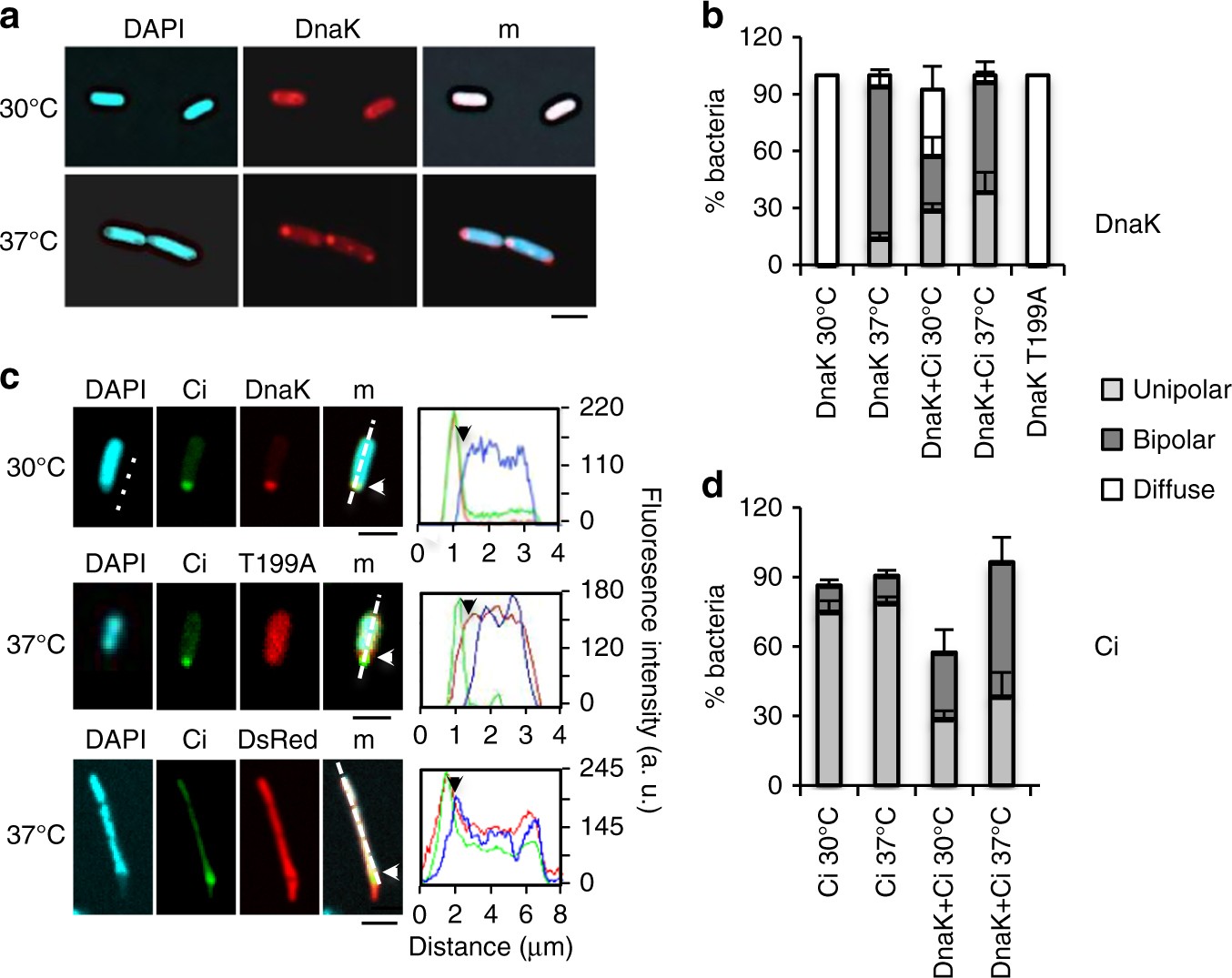
Fig. 2
From: Protein polarization driven by nucleoid exclusion of DnaK(HSP70)–substrate complexes

Ci and DnaK-RFP show an interdependent recruitment at LDCs. Bacteria were grown to exponential phase in the presence of 22 mM glucose at the indicated temperature. Induction of DnaK-RFP and Ci was performed by addition of IPTG and arabinose at a final concentration of 100 μM and 2.2 mM, respectively, and incubation for 60 min. Samples were fixed and analyzed by fluorescence microscopy. a, c Representative confocal micrographs of MC4100/pDnaK-RFP (a), or MC4100/pSU-Ci co-expressing pDnaK-RFP (DnaK), pDnaK-T199A-RFP (T199A) or DsRed4T (DsRed) (c). Line scan analysis corresponding to the dotted lines in DnaK-RFP or DnaK-RFP T199A with the corresponding colors (c, left). DnaK-RFP; red: Ci; green: DAPI: cyan. Scale bar = 2 μm. White and black arrows indicate the edge of discrete Ci foci in bacteria. Percent of bacteria (Mean ± SEM) with diffuse, bipolar or unipolar localization of DnaK-RFP (b) or Ci (d) ( > 200 bacteria, N = 2)In figure 2 panel "d" is present in the figure legend but it is not present un the figure please provide.I uploaded a new version of figure 2 with panel d clearly indicated