Fig. 3
From: Protein polarization driven by nucleoid exclusion of DnaK(HSP70)–substrate complexes

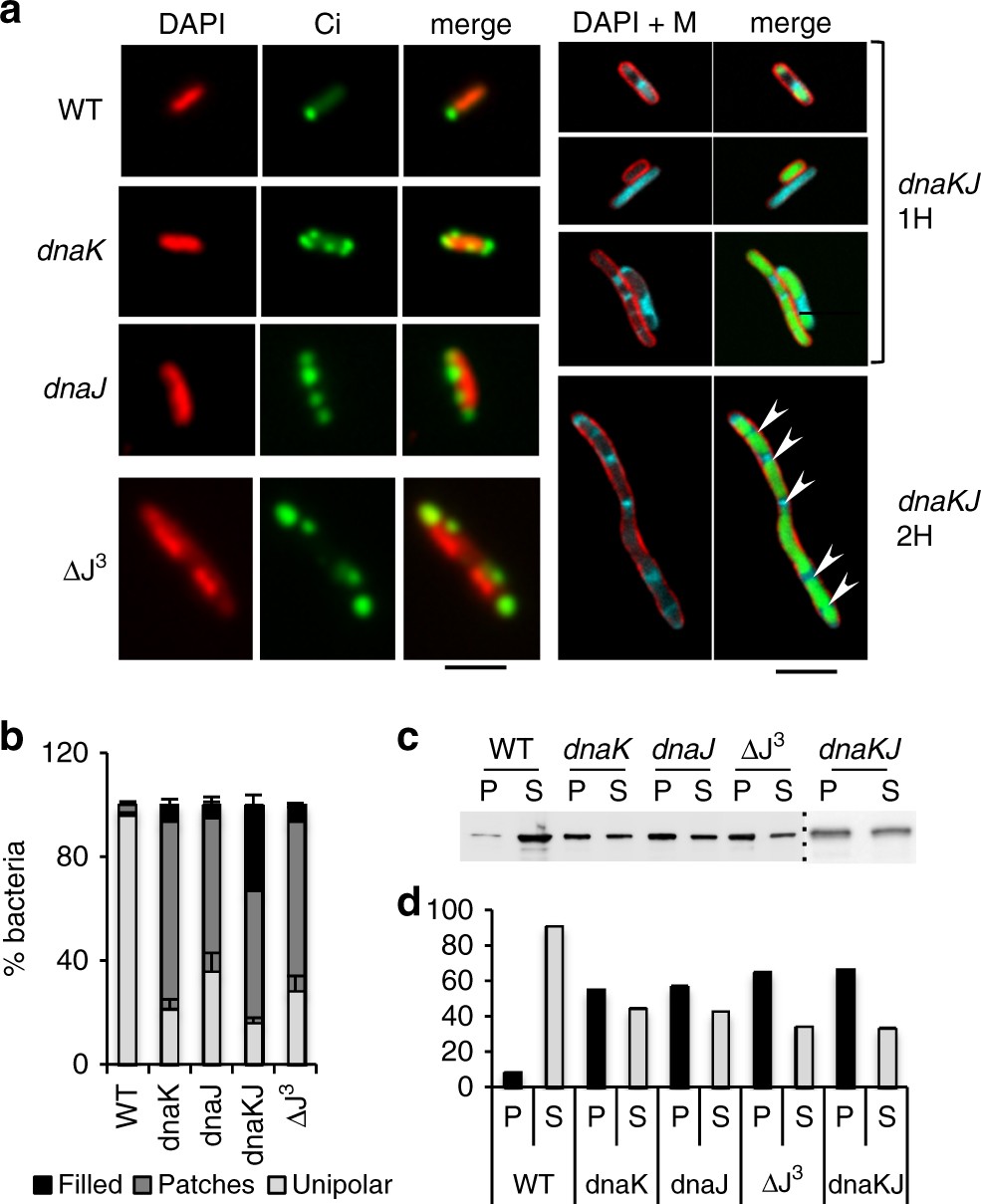
DnaKJ prevents the formation of Ci lethal aggregates. a Ci expression was induced in the indicated strains. ΔJ3: dnaJ cbpA djlA mutant. Panels on the right show dnaKJ mutants grown for 1 h (1H) or 2 h (2H). Representative micrographs of fixed samples processed for fluorescent staining of DNA (DAPI), and bacterial membranes (M). Green: Ci-GFP fluorescence. Scale bar = 2 μm. b Percent of bacteria (Mean ± SEM) with filled (black), unipolar (gray), or patches (dark gray) of Ci fluorescence ( > 35 bacteria, N = 4). c Anti-IpaC western blot analysis of soluble (S) and insoluble fractions (P) prepared from lysates of the indicated strains. d Quantification of Ci band intensities in c by scanning densitometry