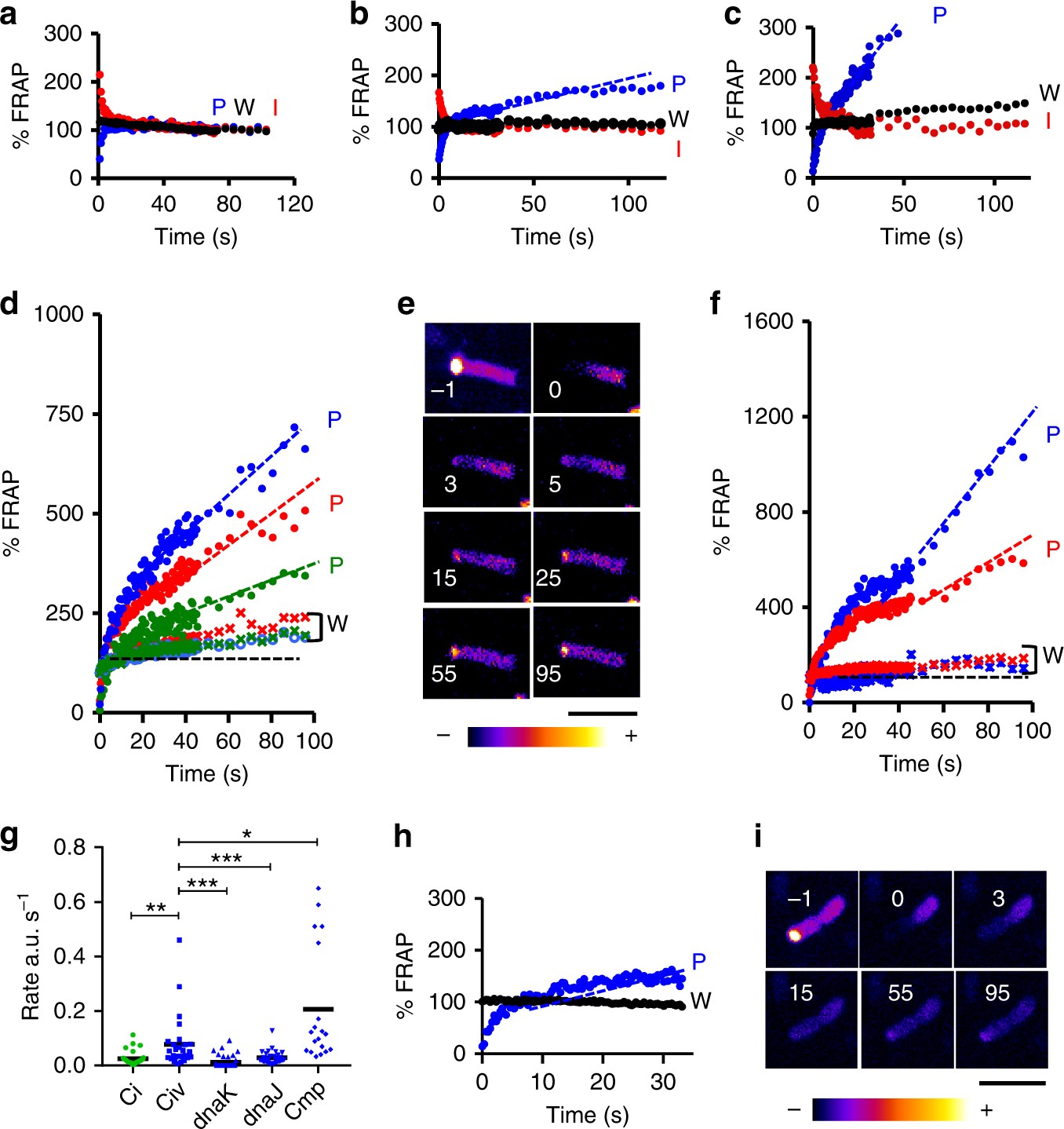
Fig. 6
From: Protein polarization driven by nucleoid exclusion of DnaK(HSP70)–substrate complexes

LDC growth is associated with a steady rate of DnaKJ-dependent Ci folding. FRAP analysis of MC4100/ pCi (a–c), MC4100/pCiv (d–f), or dnaJ/pCiv (h, i). Representative fluorescence recovery kinetics of area corresponding to FRAP (P), opposite pole (I) and whole bacterial body (W) (a–d, f, h). The values are expressed as relative percent of the residual average intensity in W following photobleaching. Linear fits corresponding to the second components are shown as dotted lines. d, f The different colors correspond to single bacteria with the corresponding P (circles) or W (dotted line) analysis. e, i Representative time-lapse images with the indicated pseudocolor code of bacteria subjected to FRAP analysis. The time after photobleach is indicated in seconds. Scale bar = 5 μm. g Average rate of Ci or Civ fluoresence increase determined from linear fits (30 bacteria, N = 3). Ci: MC4100/pCi; Civ: MC4100/pCiv; dnaK: dnaK/pCiv; dnaJ: dnaJ/pCiv; Cmp: MC4100/pCiv treated with chloramphenicol. Number of asterisks indicate statistical significance determined by ANOVA, *: p < 0.05; **: p < 0.01; ***: p < 0.005. a Exponential recovery of Ci fluorescence followed by a plateau phase, as illustrated in b, c, exponential recovery may be immediately followed by a linear recovery phase associated with an increase of the total bacterial fluorescence. The I-FRAP analysis shows the clear distinct exponential and linear components