Fig. 4
From: Cellular conditions of weakly chelated magnesium ions strongly promote RNA stability and catalysis

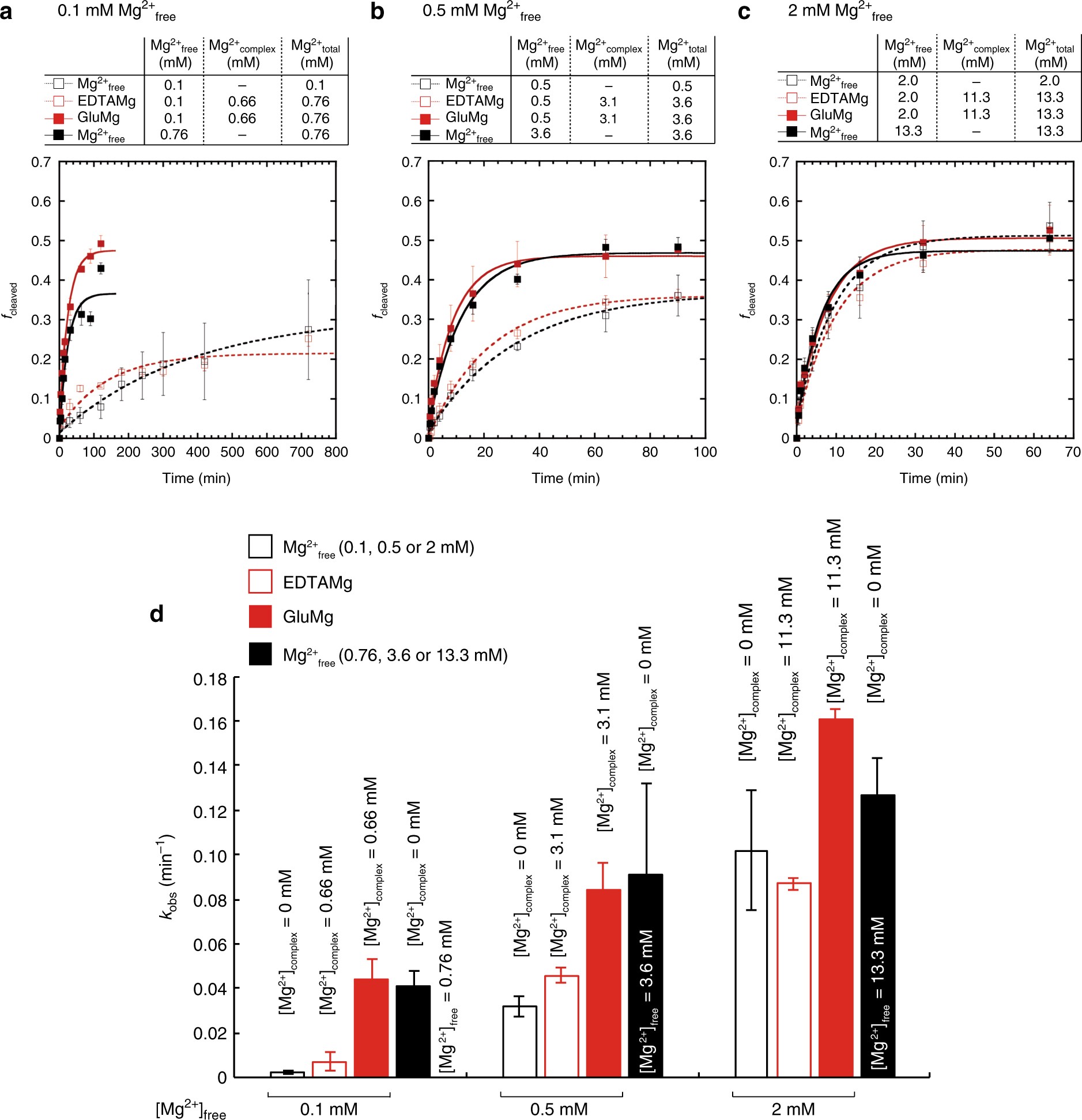
Amino acid-chelated magnesium stimulates self-cleavage of the CPEB3 ribozyme. a Self-cleaving reaction at 0.1 mM Mg2+free condition. Fraction (fcleaved) vs time plot is shown. Black open squares show 0.1 mM Mg2+total as a control, red open squares show 0.66 mM EDTA, red filled squares show 96 mM glutamate, and black squares show 0.76 mM Mg2+total. b Self-cleaving reaction at 0.5 mM Mg2+free condition. c Self-cleaving reaction at 2 mM Mg2+free condition. Concentrations of binding donors for b and c are provided in Fig. 1; for a, binding donor concentrations are 96 mM and 0.66 mM for glutamate and EDTA. d kobs values for the cleaving reaction at the various magnesium conditions. The error bars mean S.D. (n = 4). The symbols and colors in b, c, and d are same with a