Fig. 1
From: Methionine metabolism influences genomic architecture and gene expression through H3K4me3 peak width

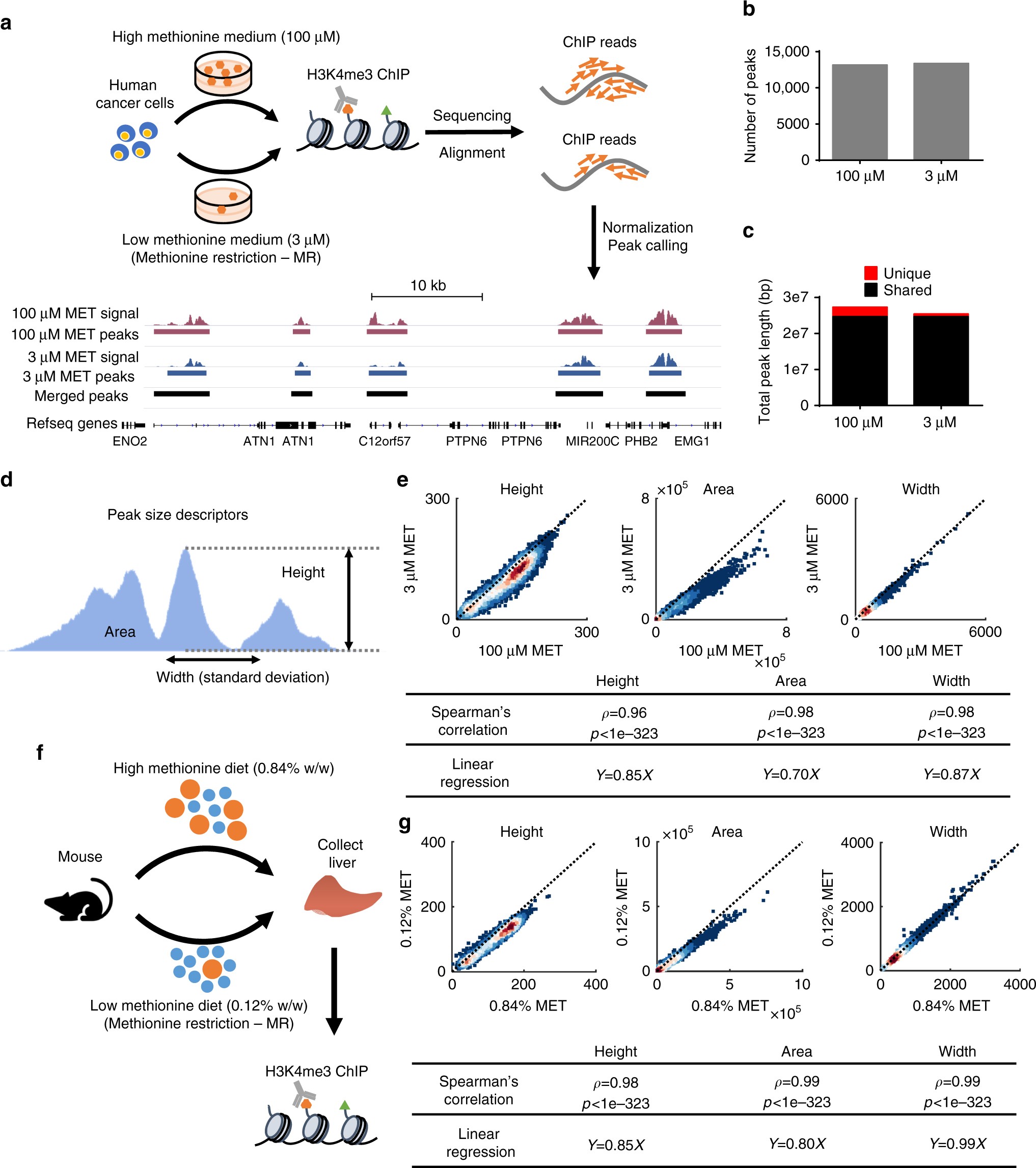
MR reduces H3K4me3 but maintains its genomic distribution. a MR experiment and ChIP-seq data analysis pipeline in human cancer cells HCT116. b Number of H3K4me3 peaks called under high (100 μM) and low (3 μM) methionine conditions in human cancer cells. c Total length of shared and unique peak regions for high and low methionine conditions in human cancer cells. d Definition of peak height, area, and width. e Density scatter plots comparing H3K4me3 peak heights, areas, and widths between high and low methionine conditions in human cancer cells. Colors represent for dot density. Dashed lines show identical x and y coordinates. Spearman’s rank correlation coefficients between the high and low methionine conditions and linear regression coefficients are shown in the table at bottom. f MR experiments scheme in vivo. Mouse image used with permission from Microsoft. g Density scatter plots comparing H3K4me3 peak heights, areas, and widths in mouse liver between high (0.84% w/w) and low (0.12% w/w) methionine diets