Fig. 3
From: Semen inhibits Zika virus infection of cells and tissues from the anogenital region

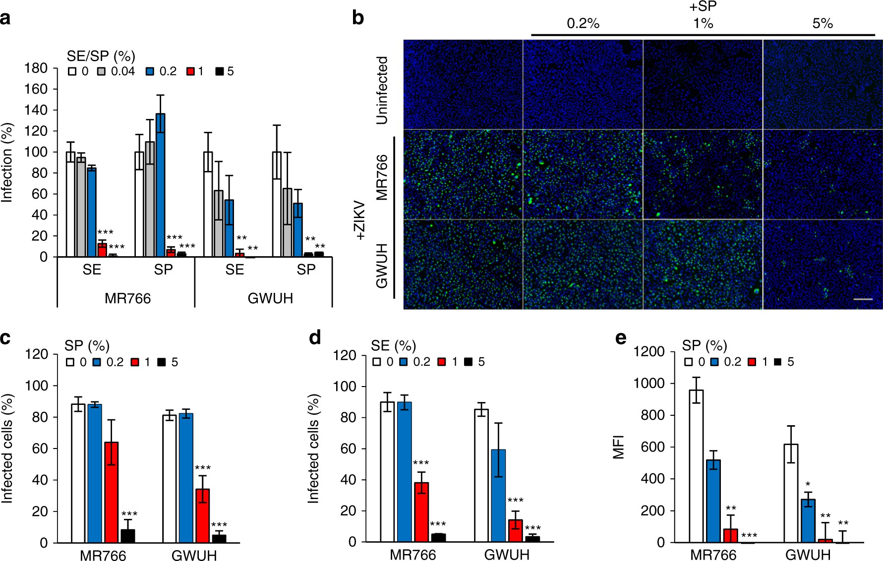
Semen and seminal plasma inhibit ZIKV infection. a Vero E6 cells were incubated with the indicated concentrations of SE or SP and inoculated with ZIKV MR766 or GWUH. Two days later, infection rates were determined by a cell-based ZIKV immunodetection assay that enzymatically quantifies the flavivirus protein E. Data are normalized to infection rates in absence of SE or SP and represent average values obtained from triplicate infections ± standard deviations. b Vero E6 were incubated with the indicated concentrations of SP before inoculation with the two ZIKV strains. Two days postinfection, cells were stained for flavivirus protein E (green) and nuclear DNA (blue) and visualized by fluorescence microscopy. Scale bar corresponds to 200 µm. c Quantification of protein E-positive cells in b ±standard deviation of triplicate infections, conducted with ImageJ. d Quantification of ZIKV infection in presence of SE based on microscopy data (see Supplementary Fig. 4). e Mean fluorescence intensity (MFI) of ZIKV-infected Vero E6 cells assessed by flow cytometry (see Supplementary Fig. 5). *P < 0.01, **P < 0.001, ***P < 0.0001 (by one-way ANOVA with Bonferroni post-test)