Fig. 1
From: Coupling bimolecular PARylation biosensors with genetic screens to identify PARylation targets

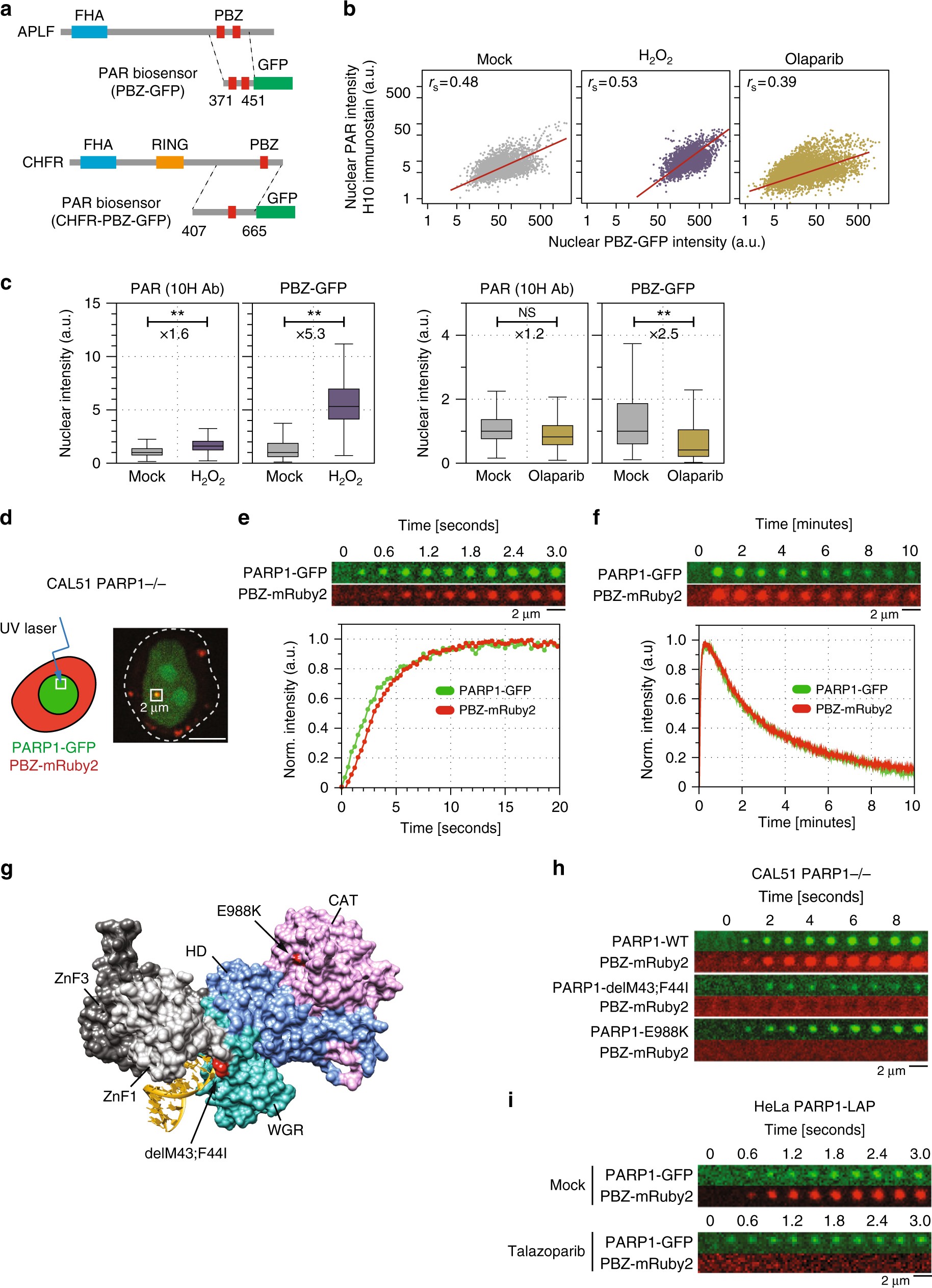
PAR biosensors detect cellular PARylation. a PAR-binding biosensors derived from APLF and CHFR. The PAR-binding PBZ domains were fused to full-length GFP, generating PAR biosensors PBZ-GFP and CHFR-PBZ-GFP, respectively. When CHFR-PBZ biosensor is used it is explicitly annotated; in all other cases the APLF PBZ biosensor is used. b, c PAR-binding biosensor signal correlates with PAR immunodetection but has a greater dynamic range. HeLa cells expressing PBZ-GFP were exposed to 1 mM H2O2 or 1 μM olaparib; GFP signal and PAR (10 H anti-PAR antibody) were monitored 10 min after exposure. b Scatter plots of the PAR biosensor intensity correlate with the PAR Ab detection. Intensities were measure in > 1000 cells per condition. c Fold change in median signal in H2O2 vs. mock, and olaparib vs. mock are shown for both PAR detection approaches (exemplary images are shown in Supplementary Fig. 1A). NS–not significant, box plot shows quartiles, Student’s t-test **p-values < 0.01. d, f Kinetics of PARylation at sites of DNA damage. PARP1 null CAL51 cells (CAL51 PARP1–/–) were transfected with PARP1-GFP and PBZ-mRuby2 and exposed to localized (micro)irradiation as shown in d. After microirradiation, PARP1 and PAR localization were monitored over time. A microirradiated cell is shown; the area that is shown on the subsequent kymographs is annotated with a white box with a 2 µm side. Scale bar represents 5 µm. e Kymograph (top) and graph (bottom) of PARP1 and PBZ-mRuby2 0–3 s after microirradiation. f as per e but 0–10 min after microirradiation. Each graph shows average signals from > 10 cells; scale bar represents a distance of 2 µm. g, h A PAR biosensor detects loss of PAR at microirradiated sites caused by PARP1 mutations. g PARP1 bound to a double strand break (4OQB) with indicated: p.[43delM;44 F > I] and E988K mutations in red. h Kymographs are shown from microirradiated CAL51 PARP1–/– cells expressing PBZ-mRuby2 and either wild-type PARP1-GFP, PARP1-p.[43delM;44 F > I]-GFP, or PARP1-E988K-GFP. i The clinical PARP inhibitor talazoparib reduces PAR levels at sites of microirradiation. Kymographs of HeLa cells with a PARP1-GFP containing bacterial artificial chromosome (PARP1-LAP) and PBZ-mRuby2 were exposed to 100 nM talazoparib for 1 h prior to microirradiation