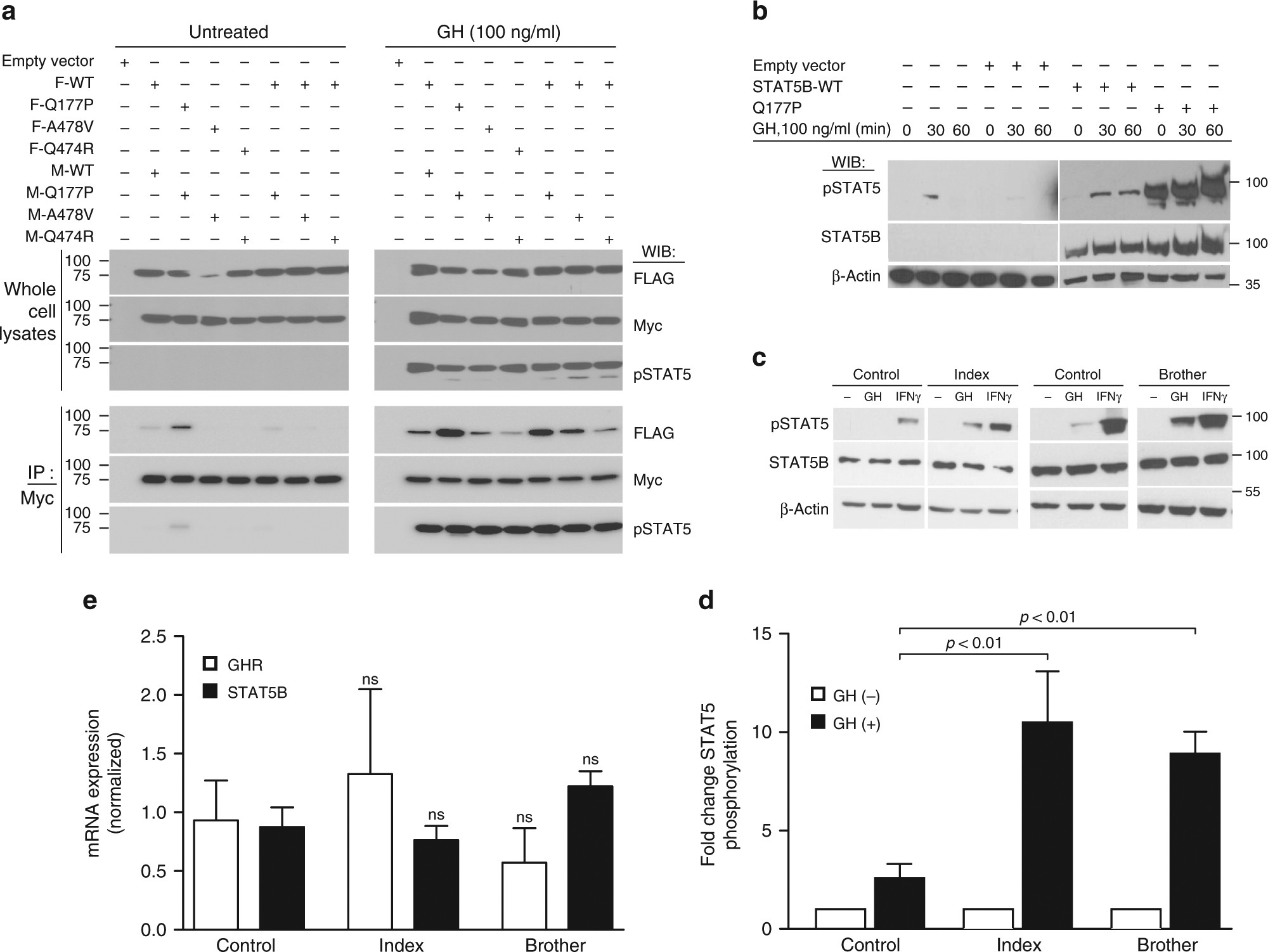
Fig. 2

GH-dependent STAT5B activation is retained by the missense variants. Whole-cell lysates from untreated or GH-stimulated (30 min or as shown) HEK293(hGHR) (a) or HEK293 (b) cells transfected with the indicated FLAG- (F) or Myc-tagged (M) STAT5B wild-type (WT) or variant plasmids (p.Gln177Pro, Q177P; p.Ala478Val, A478V; p.Gln474R, Q474R) were subjected to immunoprecipitation (IP) and/or immunoblotting (WIB) using antibodies as indicated (pSTAT5, phospho-Tyr-STAT5). Representative immunoblots of three experiments are shown. c–e Whole-cell lysates were prepared from primary dermal fibroblasts derived from affected twins in Family 1 and control fibroblasts, after stimulation with GH or IFNγ and immunoblotted for pSTAT5, total STAT5B, or β-actin as a loading control. Representative blot out of four independent experiments is shown. d Densitometric evaluation of pSTAT5 determined in patients’ fibroblasts (fold change compared to untreated cells). pSTAT5 levels were normalized to total STAT5B and β-actin protein amounts in each sample. Data are shown as mean ± S.E.M. of three independent experiments. e qPCR verification of STAT5B and GHR mRNA expression determined in fibroblasts from the index patient, his brother, and control cells. Mean ± S.E.M. of at least three independent experiments is shown. Statistical analysis was performed by one-way ANOVA followed by Tukey’s post hoc test, p-values relative to control are indicated (ns, not significant)