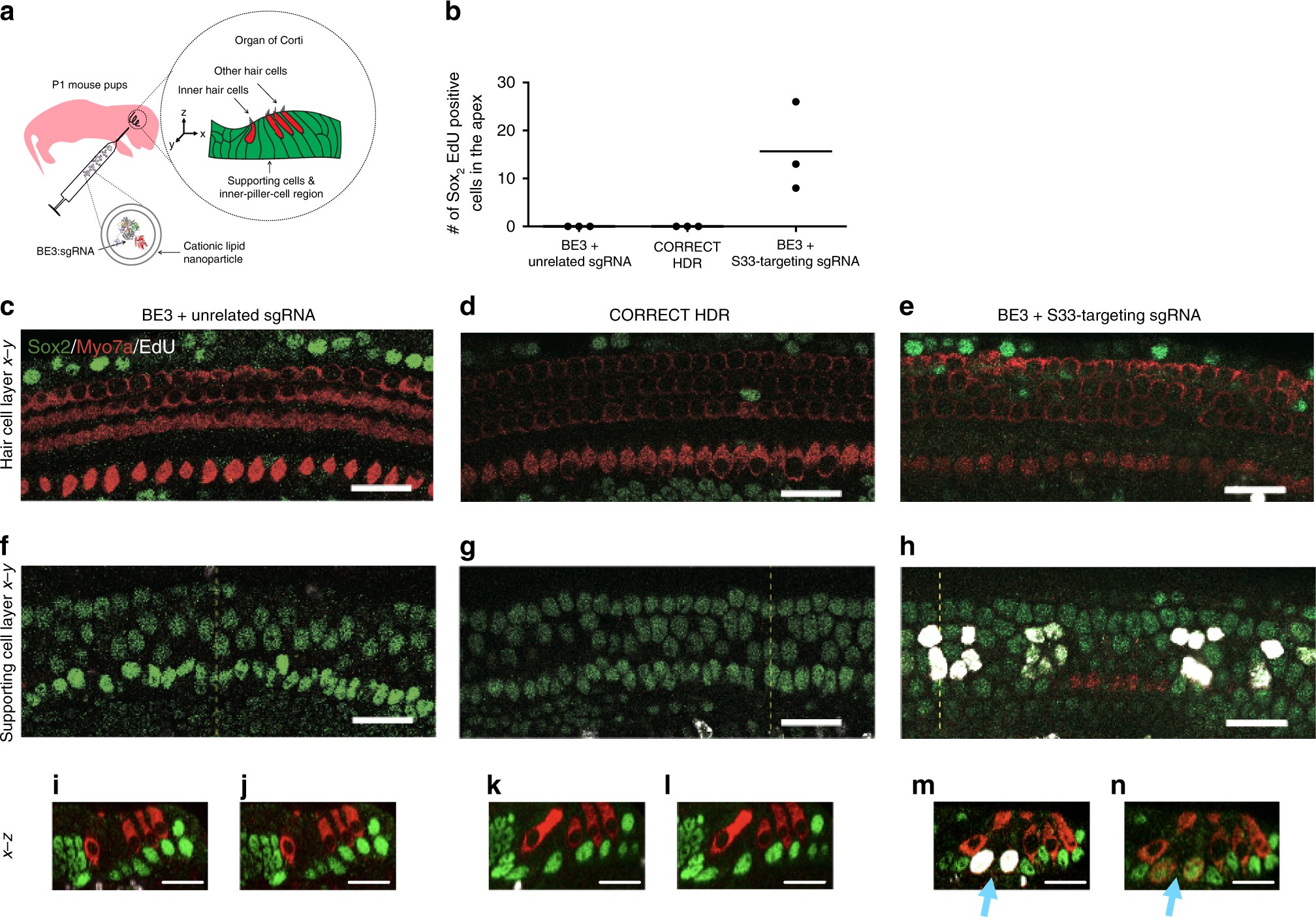
Fig. 4

Outcomes associated with in vivo RNP-mediated base editing in post-mitotic cochlea. a The cochlea of a postnatal day 1 (P1) mouse was injected with lipid nanoparticles encapsulating BE3 + sgRNA, CORRECT HDR agents, or controls. The next day, mice received 5-ethynyl-2-deoxyuridine (EdU) by subcutaneous injection once per day for 5 days. At postnatal day 7 (P7), one day after the fifth EdU injection, the cochlea was dissected and organ of Corti was visualized by chemical staining (to visualize EdU) and immunofluorescence (Myo7a and Sox2). In the cochlea, Myo7a (red) is expressed in hair cells and Sox2 (green) is expressed in supporting cells. EdU (white) marks newly divided cells. b Quantification of Sox2 and EdU double-positive cells at the apical region of the organ of Corti from mice treated with BE3 + S33-targeting sgRNA (n = 3), CORRECT HDR agents (n = 3), or BE3 + unrelated sgRNA (n = 3). Values and error bars reflect mean and S.E.M. c–n Images from the organ of Corti tissue of mice treated with BE3 + unrelated sgRNA (c, f, i, j); CORRECT HDR agents (d, g, k, l); or BE3 + S33-targeting sgRNA (e, h, m, n). The blue arrows point to triple-positive cells that had undergone proliferation and reprogramming to cells expressing Myo7a. c–e x–y plane of hair cell layers. f–h x–y plane of supporting cell layers. (i, k, m) x–z plane of samples in f, g, h at the dotted yellow lines. j, k, m x–z plane of samples in f, g, h at the dotted yellow lines, but with the Myo7a and Sox2 channels shown. Scale bar (white) = 25 μm