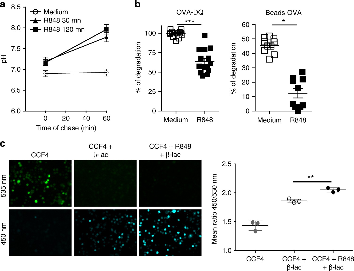
Fig. 3

Activation of pDCs by the TLR7 ligand leads to a high endosomal pH and Ag protection and transport to the cytosol. a Purified C57BL/6 pDCs were either untreated or activated by R848 (1 μg/mL) for 30 or 120 min, and their phagosomal pH was determined. The results are expressed as the mean pH ± SD of triplicates. One representative experiment of 3 is depicted. b The degradation of the soluble (OVA-DQ) or particulate (Beads-OVA) Ags by pDCs in the medium alone or with R848 (1 μg/mL) was measured by flow cytometry. The results represent the mean ± SD of triplicates obtained from three independent experiments and each dot represents one replicate. c pDCs were purified and cultured on poly-l-lysine for 30 min at room temperature. Then, adherent pDCs were incubated with the β-lactamase substrate CCF4 for 30 min at 37 °C in the medium alone or with R848 (1 μg/mL), and the pDCs were then incubated for 90 min in the presence of β-lactamase (β-lac). The fluorescent intensities were measured at 450 and 535 nm. The images (magnification: ×20) and the corresponding quantification of the fluorescence ratio 450/535 nm are shown and each dot represents one replicate. One representative of three independent experiments is shown. Unpaired t test; *p < 0.05; **p < 0.01; ***p < 0.001