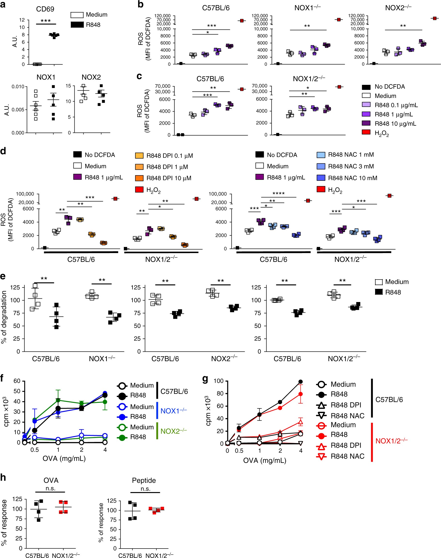
Fig. 4

NOX1 and NOX2 are not required for Ag protection and cross-presentation by pDCs. a Purified pDCs from C57BL/6 mice were cultured for 1 h in the medium alone or with R848 (1 μg/mL), and the cd69, nox1, and nox2 gene expression was assessed by RT-PCR. Cumulative data from three independent experiments are shown as the mean ± SD of duplicates. b, c The ROS production in the cytosol of the pDCs purified from C57BL/6, NOX1−/−, and NOX2−/− (b) or C57BL/6 and NOX1/2−/− (c) mice was measured by the quantification of the DCFDA fluorescence. The ROS production is expressed as the mean MFI ± SD from triplicates and is representative of two independent experiments. d The ROS production by pDCs from the C57BL/6 and NOX1/2−/− mice activated with R848 (1 μg/mL) in the medium alone or with serial dilutions of DPI or NAC. The results are expressed as the mean MFI ± SD of triplicates and are representative of two experiments. e The OVA-DQ degradation by the pDCs purified from the C57BL/6, NOX1−/−, NOX2−/−, and NOX1/2−/− mice activated or not for 30 min by R848 (1 μg/mL) was analyzed by flow cytometry. The data represent the mean ± SD of triplicates from four independent experiments and each dot represents one replicate. f−h The pDCs were purified from C57BL/6, NOX1−/− or NOX2−/− mice (f) or C57BL/6 and NOX1/2−/− mice (g) and the OVA-cross-presentation to LN OT-I cells was assessed in the medium alone or with R848 (1 μg/mL), in the presence of DPI (0.1 μM) or NAC (10 mM) (g). The results are expressed as the mean cpm ± SD of triplicates. One representative experiment of 3 is depicted. h The results show the cumulative data from four experiments using R848-activated pDCs from C57BL/6 and NOX1/2−/− mice loaded with the OVA protein (4 mg/mL) or the SIINFEKL OVA peptide (1 μg/mL) and are expressed as the mean ± SD percentage of the response obtained with C57BL/6 pDCs. Each dot represents the mean of duplicates from one experiment. Unpaired t test; *p < 0.05; **p < 0.01; ***p < 0.001; ****p<0.0001