Fig. 3
From: An anionic phthalocyanine decreases NRAS expression by breaking down its RNA G-quadruplex

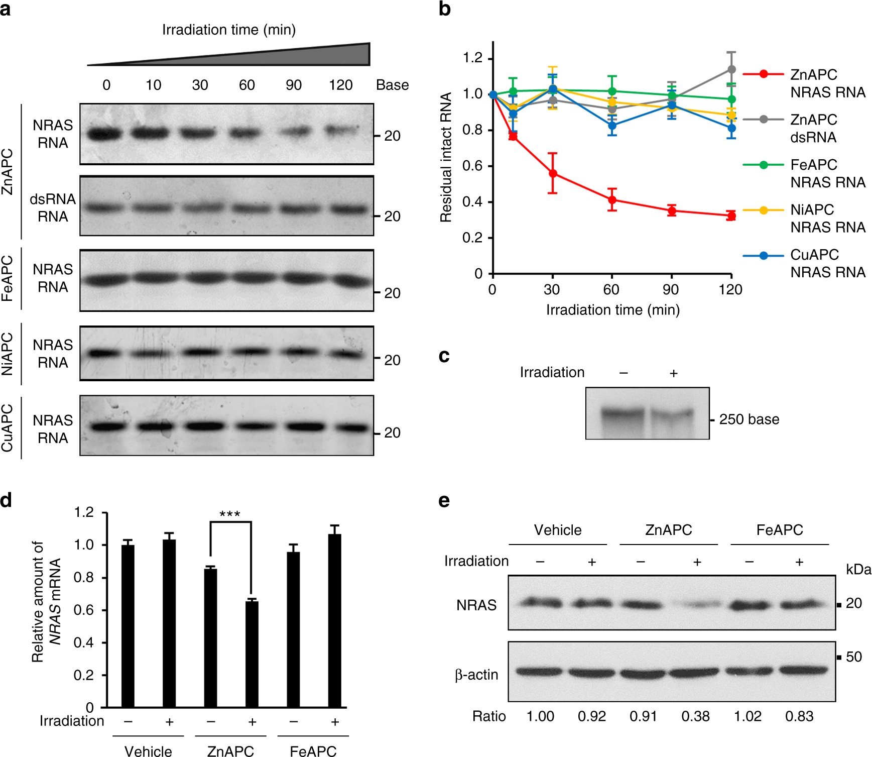
ZnAPC decreases the amount of NRAS mRNA. a Denaturing polyacrylamide gel electrophoresis (10% gel) of 0.1 µM NRAS RNA or dsRNA in the presence of 2 µM ZnAPC, FeAPC, NiAPC or CuAPC after photo-irradiation for the indicated periods at 25 °C. b Residual intact RNA after photo-irradiation of NRAS RNA and dsRNA in the presence of APCs. Error bars represent mean ± SD; n = 3. c 0.1 µM NRAS F-RNA labelled with DIG in the presence of 2 µM ZnAPC before and after photo-irradiation for 120 min were analysed by electrophoresis in a 15% denaturing polyacrylamide gel. The RNA was detected with antibody against DIG. d, e Cells pre-treated with 10 µM ZnAPC or FeAPC together with 1 µg ml−1 actinomycin D, which inhibits de novo mRNA synthesis, for 1 h were photo-irradiated for 2 h. d The amount of NRAS mRNA was evaluated by real-time PCR. Each bar represents mean ± SD; n = 3. For statistical significance, an unpaired t-test was performed. ***p < 0.0001. e The cells were incubated for 5 h after photo-irradiation. The cell extracts were subjected to immunoblot analysis with antibodies against NRAS; β-actin served as a loading control. Blots of NRAS and β-actin were quantified, and the relative values of NRAS are shown