Fig. 5
From: An anionic phthalocyanine decreases NRAS expression by breaking down its RNA G-quadruplex

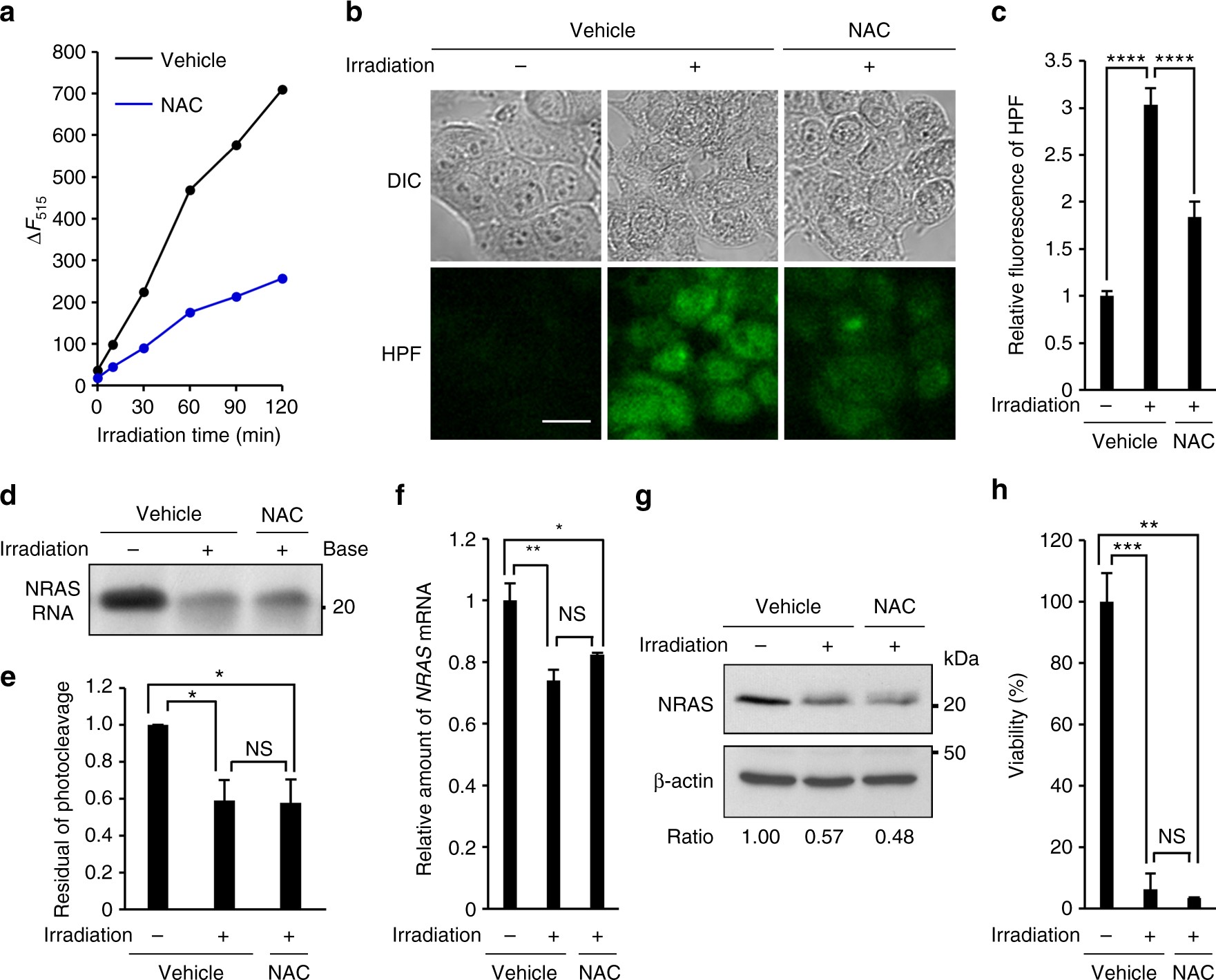
NAC does not inhibit downregulation of NRAS expression by ZnAPC. a Fluorescence spectra of 10 μM HPF in the presence of 10 mM NAC with 2 μM ZnAPC after photo-irradiation were acquired at 25 °C. Fluorescence intensities of HPF at 515 nm after photo-irradiation (0–120 min) are shown. b, c Cells pre-treated with 10 μM HPF together with 10 mM NAC for 30 min were treated with 10 µM ZnAPC for 30 min and subsequently photo-irradiated for 1 h. DIC images of cells and fluorescent images of HPF are presented in b. Scale bar, 20 µm. The mean fluorescence intensity of HPF was quantified. c Relative fluorescence intensities are shown, and each bar represents mean ± SD of 10 images. d Electrophoresis (in a 10% denaturing polyacrylamide gel) of 0.1 µM NRAS RNA in the presence of 2 µM ZnAPC with or without 10 mM NAC, followed by photo-irradiation for 2 h. e Residual intact RNA after the photo-cleavage of NRAS RNA. Each bar represents mean ± SD; n = 3. f, g Cells pre-treated with 10 µM ZnAPC together with 1 µg ml−1 actinomycin D and 10 mM NAC for 1 h were photo-irradiated for 2 h. f The amount of NRAS mRNA was evaluated by real-time PCR. Each bar represents mean ± SD; n = 3. g The cells were incubated for 5 h after photo-irradiation. The cell extracts were subjected to immunoblot analysis with antibodies against NRAS; β-actin served as a loading control. Blots of NRAS and β-actin were quantified, and the relative values of NRAS are shown. h Cells pre-treated with 10 µM ZnAPC together with 10 mM NAC for 1 h were incubated for 24 h after photo-irradiation for 2 h. The number of viable cells was determined by Trypan Blue exclusion-based cell staining. The number of treated cells was normalised to that of untreated cells. Each bar represents mean ± SD; n = 3. For statistical significance, an unpaired t-test was performed. *p < 0.01; **p < 0.001; ***p < 0.0001; ****p < 0.00001; NS not significant, p > 0.05