Fig. 4
From: Identification of dynamic undifferentiated cell states within the male germline

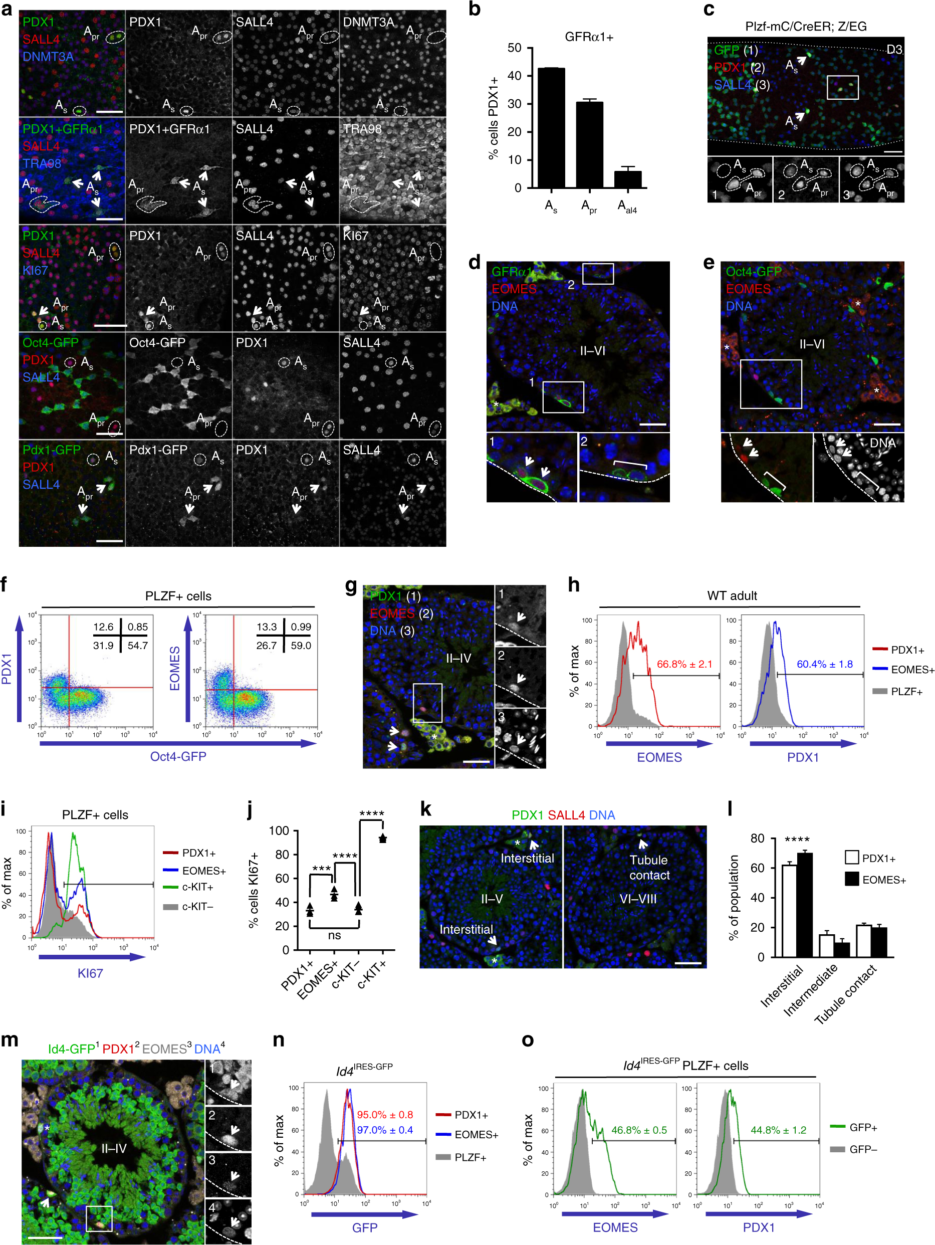
Characterization of PDX1+ spermatogonia. a Representative whole-mount IF of WT (top 3 rows, n = 3 mice), Oct4-GFP and Pdx1GFP adult tubules (n = 2 mice per genotype). Antibodies to PDX1 and GFRα1 are goat polyclonals and distinguished by nuclear vs. cell surface staining respectively. Scale bars, 50 μm. b Mean percentage of GFRα1+ cells/chains PDX1+ ± s.e.m. from WT analysis in a (n = 4 mice, >250 cells/chains per sample). c Representative whole-mount IF of adult Plzf-mC/CreER; Z/EG tubules D3 post-TAM (n = 2 mice). Arrowheads: PDX1+ As. Inset shows detail of indicated area. Scale bar, 50 μm. d Representative IF of adult WT testis sections (n = 4 mice). Insets: details of selected areas. EOMES+ GFRα1+ (arrowheads) and EOMES− GFRα1+ cells (bracket) are shown. Tubule stage is indicated. Scale bar, 50 μm. e Representative IF of adult Oct4-GFP testis section (n = 2 mice). Insets: immunostaining within indicated area. EOMES+ GFP− (arrowheads) and EOMES− GFP+ (bracket) spermatogonia are indicated. Asterisks: autofluorescent interstitium. Scale bar, 50 μm. f Representative flow cytometry of fixed and permeabilized testis cells from Oct4-GFP adults (n = 2). PLZF+ cells shown. g Representative IF of adult WT testis sections (n = 4 mice). Insets: immunostaining within indicated area. PDX1+ EOMES+ spermatogonia are indicated (arrowheads). Tubule stage is shown. Asterisk: autofluorescent interstitium. Scale bar, 50 μm. h Representative flow cytometry of fixed and permeabilized WT adult testis cells (n = 4). Mean numbers of EOMES+ and PDX1+ cells in PDX1+ and EOMES+ gates respectively are shown ± s.e.m. i Representative flow cytometry for KI67 in indicated PLZF+ populations of fixed and permeabilized adult WT testis cells (n = 4 mice). j Quantification of flow cytometry from i. Percentage of indicated PLZF+ fractions KI67+ . Horizontal bars: mean values (n = 4 mice). k Representative IF of adult WT testis sections demonstrating PDX1+ Aundiff localisation (arrowheads) within tubules (n = 4 mice). Asterisks: autofluorescent interstitium. Tubule stages are shown. Scale bar, 50 μm. l Quantification of spermatogonial localisation from k. Mean values ± s.e.m. are shown (n = 4 mice, 56–95 tubule sections per mouse). Significance vs. tubule-tubule localisation is indicated. m Representative IF of Id4IRES-GFP adult testis sections (n = 4 mice). Insets show immunostaining within indicated area. Arrowheads: PDX1+ EOMES+ GFP+ spermatogonia. Asterisk: PDX1low EOMES+ GFP+ cell. Tubule stage is shown. Scale bar, 50 μm. n Representative flow cytometry of indicated PLZF+ populations of fixed and permeabilized adult Id4IRES-GFP testis cells (n = 4 mice). Mean numbers of PDX1+ and EOMES+ Aundiff expressing GFP ± s.e.m. o Flow cytometry of Id4IRES-GFP testis cells as in n. PLZF+ fractions are shown. Mean numbers of PLZF+ GFP+ cells positive for EOMES and PDX1 are indicated ± s.e.m. (n = 4 mice). Significance was calculated by two-tailed Student’s t-test (***P < 0.001, ****P < 0.0001)