Fig. 7
From: Identification of dynamic undifferentiated cell states within the male germline

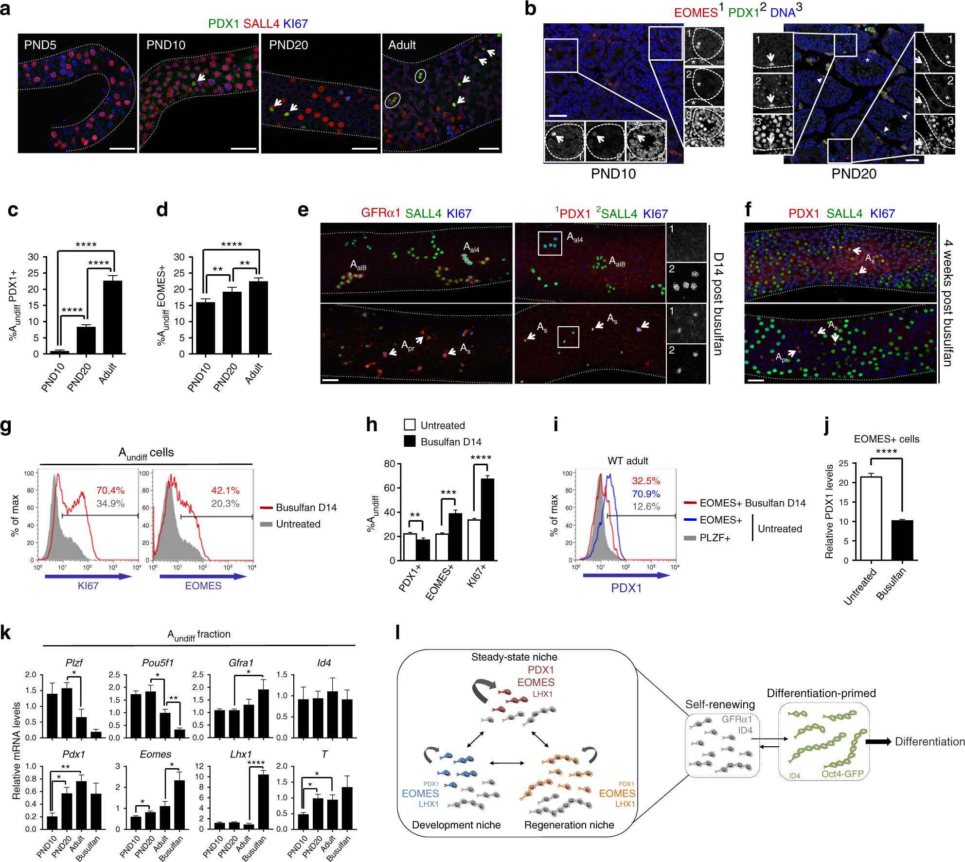
PDX1+ and EOMES+ spermatogonia during development and regeneration. a Representative whole-mount IF of tubules from WT mice of indicated ages (PND; postnatal day) (n = 2 mice per age). Scale bars, 50 μm. b Representative IF of testis sections from WT mice of indicated ages (n = 3 mice per timepoint). Insets show details of indicated areas. Arrowheads: EOMES+ PDX1+ cells. Asterisks: EOMES+ PDX1− cells. Scale bars, 50 μm. c, d Flow cytometry of fixed and permeabilized testis cells from WT mice of indicated ages. Mean percentages of PLZF+ c-KIT− Aundiff expressing PDX1 and EOMES are shown ± s.e.m. (n = 3–5 mice/time point). e WT adults were treated with busulfan (10 mg/kg) and tubules analysed by whole-mount IF 14 days later (n = 2 mice). Top panels: regenerative areas with GFRα1+ Aal. Bottom: non-regenerative areas lacking GFRα1+ Aal. Insets show details of indicated regions. Scale bar, 50 μm. f Regeneration assay of e 4 weeks post busulfan (2 areas shown). Arrowheads: PDX1+ Aundiff. Scale bar, 50 μm. g Representative flow cytometry of fixed and permeabilized testis cells from WT adults untreated or busulfan treated as in e (n = 4 busulfan-treated mice and n = 5 untreated). PLZF+ c-KIT− Aundiff are shown. Percentage of Aundiff KI67+ and EOMES+ are indicated. h Mean percentages of PLZF+ c-KIT− Aundiff expressing PDX1, EOMES and KI67 from g are shown ± s.e.m. i Representative flow cytometry of PDX1 in indicated populations from g (n = 4 mice per condition). Percentages of cells PDX1+ are indicated. j PDX1 levels (median fluorescent intensity) in EOMES+ PLZF+ cells from i. Mean values ± s.e.m. shown. k Quantitative RT-PCR of Aundiff from Plzf-mC/CreER mice of indicated ages or 10 days post busulfan as in e. Expression levels are corrected to β-actin and normalized to an adult sample. Mean values ± s.e.m. are indicated (n = 4 PND10 and busulfan-treated, n = 5 PND20, n = 6 adults). Selected significance values are shown. l Model of Aundiff functional states. Self-renewing (curved arrows) GFRα1+ Aundiff adopt different states identified by variable expression of Pdx1, Eomes and Lhx1. A fraction of GFRα1+ Aundiff lacks PDX1, EOMES and LHX1 (grey in panel) and may represent a transitional state destined to become differentiation-primed. Niche signals differentially support self-renewing states. Given dynamic niche properties, different states predominate in development and homeostatic plus regenerative testis. The state marked by PDX1, EOMES and LHX1 is specific to homeostatic testis and potentially optimized for life-long germline maintenance. Pdx1 is downregulated and Eomes plus Lhx1 upregulated in states suited for short-term expansion during development and regeneration. Oct4-GFP+ differentiation-primed Aundiff convert back to a self-renewing state under optimised culture conditions or by transplantation into recipient testis with vacant niches. Significance was calculated by two-tailed Student’s t-test (*P < 0.05, **P < 0.01, ***P < 0.001, ****P < 0.0001)