Fig. 5
From: Targeting EZH2 reactivates a breast cancer subtype-specific anti-metastatic transcriptional program

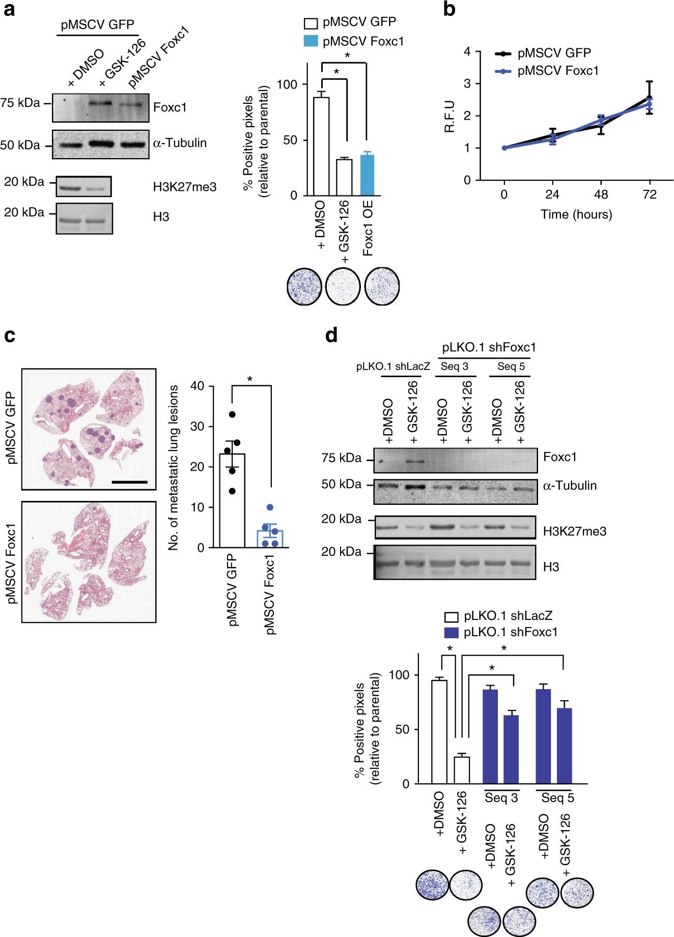
Ectopic expression of Foxc1 alters invasion but not proliferation. a Transwell invasion assay of PyVmT cells expressing exogenous Foxc1 or GFP. Experiments were performed three times, and results are displayed relative to untreated parental cell. *p < 0.05, Student’s two tailed t-tests. b CyQUANT assay measuring cellular proliferation of PyVmT cells expressing exogenous GFP or Foxc1. R.F.U relative fluorescence units. Data were normalized to the fluorescence values at time = 0. c Enumeration of lung lesions following the injection of PyVmT cells expressing exogenous Foxc1 or GFP in the tail vein of athymic nude mice. *p < 0.05, Student’s two tailed t-tests. Scale bar is 5 mm. d Left: Representative immunoblot showing Foxc1 expression in cells stably transduced with a control shRNA (shLacZ) or two independent shRNAs targeting Foxc1 and treated with DMSO or GSK-126 (2 μM for 72 h). α-Tubulin was used as a loading control. Right: Transwell invasion assay of PyVmT cells infected with shRNA targeting LacZ (control) or two different sequences targeting Foxc1. Cells were pre-treated with DMSO or GSK-126 (2 μM) for 72 h and assayed for their capacity to invade through Matrigel. All assays were performed in triplicate. *p < 0.05, Student’s two tailed t-tests