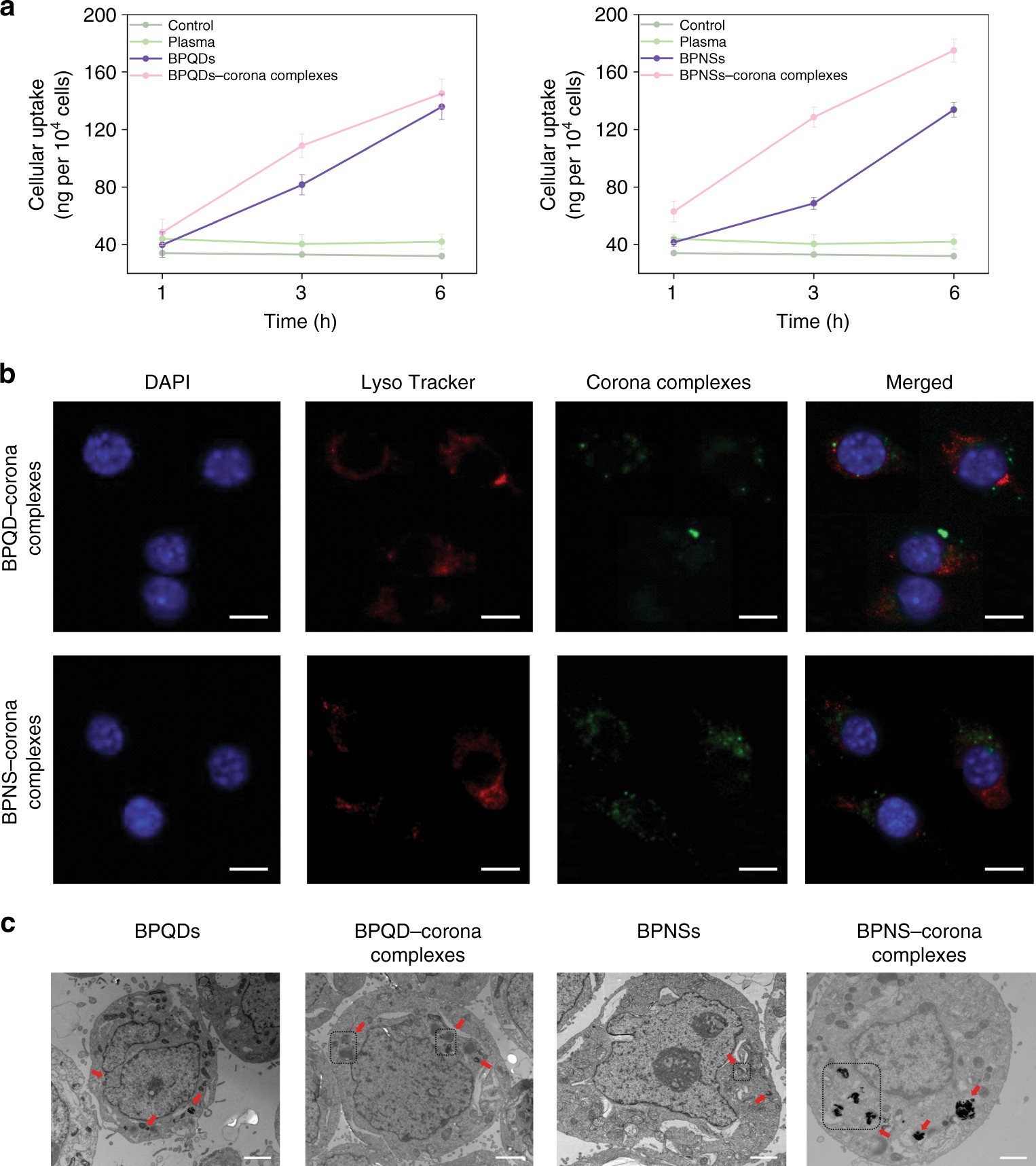
Fig. 4

Cellular internalization of BP nanomaterials and corona complexes. a Cellular uptake of BP nanomaterials and BP–corona complexes. Macrophage-like dTHP-1 cells were treated with 150 μg ml−1 nanomaterials for 1, 3 and 6 h. Cells treated with human plasma were set as the control. Values are expressed as the means ± SDs of triplicates. b, c Location of BP nanomaterials and BP–corona complexes in dTHP-1 cells. The cells were treated with 150 μg ml−1 BP–corona complexes for 6 h and visualized using b fluorescence microscopy (scale bar: 10 μm) and c TEM (scale bar: 2 μm)