Fig. 3
From: Synthetic molecular evolution of hybrid cell penetrating peptides

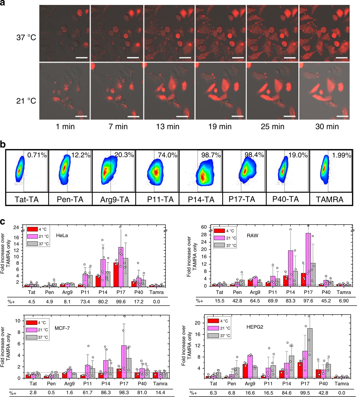
PDEP-mediated delivery of the fluorescent dye TAMRA. a Confocal microscopy images of HeLa cells incubated for 30-min with 4.5 µM P17-C + 0.5 μM P17-C-TA at either 37 °C or at room temperature (21 °C). The cytolysis-sensitive dye SYTOX Green was also added. Scale bar = 10 μM. b Example flow cytometry results for peptide-TA conjugates. Cells were trypsinized to remove externally bound peptides and subjected to flow cytometry. Cells were gated by scatter to select single viable cells. The very small fraction of SYTOX Green positive cells were excluded. The threshold for TAMRA positive intensity was set to be just above that of cells treated with free TAMRA dye, which does not enter cells. c For the four cell types shown, the averages of TAMRA fluorescence of live, SYTOX Green-negative cells were measured after treatment as above at 4 °C, 21 °C, and 37 °C. Averages are plotted as a ratio of the intensity of peptide-TA-treated cells to the intensity of cells treated with free TAMRA. Error bars are standard deviations of the data, which are shown as open circles, with 3–4 data points, from independent experiments, per average