Fig. 8

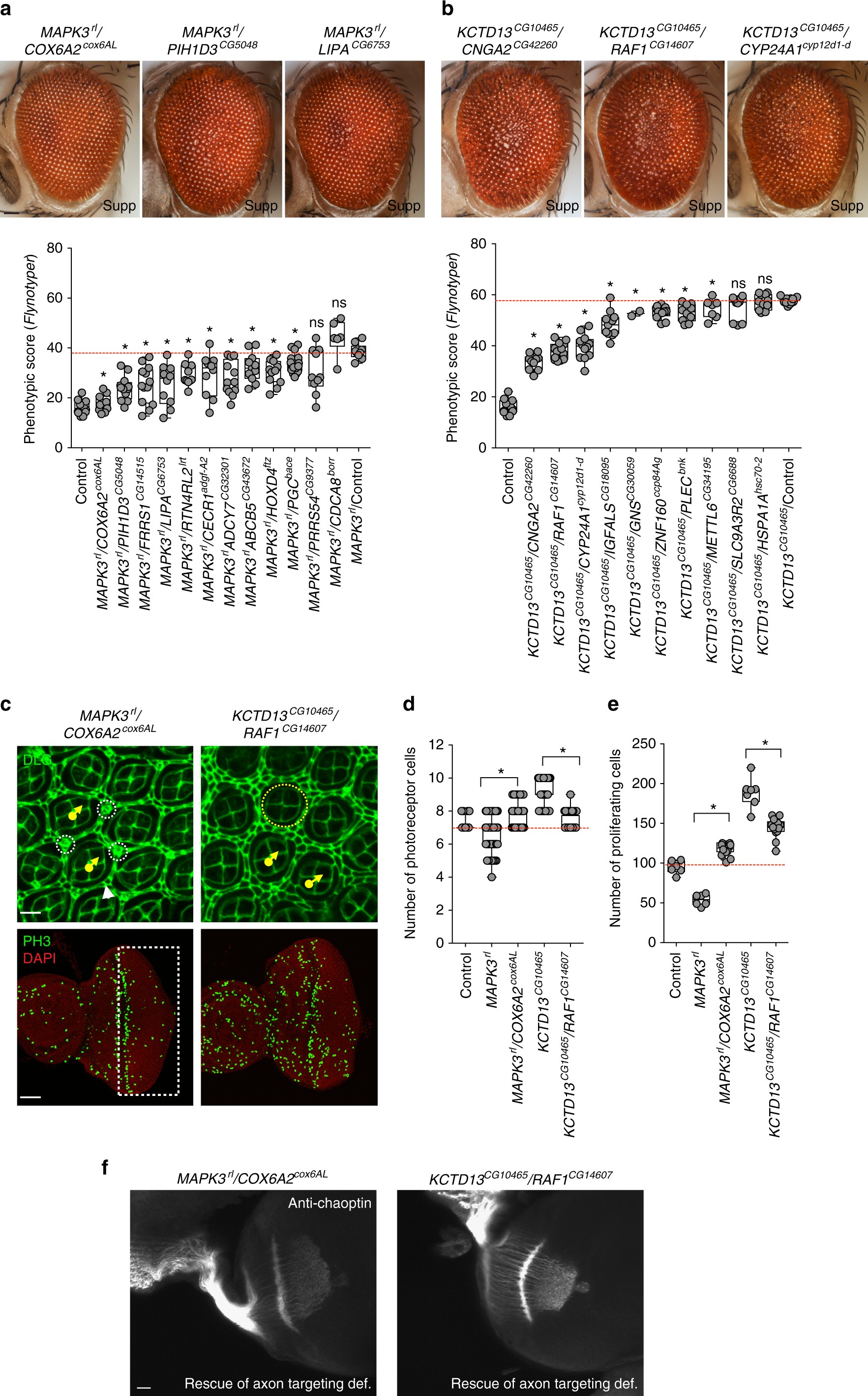
Interactions of 16p11.2 homologs with differentially expressed genes. Representative brightfield adult eye images (scale bar = 50 µm) and box plots of Flynotyper scores for a pairwise knockdown of MAPK3rl and up-regulated genes identified from transcriptome data (n = 6–13, *p < 0.05, Mann–Whitney test), and b pairwise knockdown of KCTD13CG10465 and up-regulated genes identified from transcriptome data (n = 2–14, *p < 0.05, Mann–Whitney test). c Confocal images of pupal eye (scale bar = 5 µm) and larval eye discs (scale bar = 30 µm) stained with anti-Dlg and anti-pH3, respectively, for MAPK3rl/COX6A2cox6AL and KCTD13CG10465/RAF1CG14607 two-hit knockdown flies. d Box plot of photoreceptor cell counts in MAPK3rl/COX6A2cox6AL and KCTD13CG10465/RAF1CG14607 two-hit knockdown flies (n = 62–68, *p < 0.05, Mann–Whitney test). e Box plot of the number of pH3-positive cells in MAPK3rl/COX6A2cox6AL and KCTD13CG10465/RAF1CG14607 two-hit knockdown flies (n = 12–13, *p < 0.05, Mann–Whitney test). f Assessment of axonal targeting in MAPK3rl/COX6A2cox6AL and KCTD13CG10465/RAF1CG14607 two-hit knockdowns. Representative confocal images of larval eye discs stained with anti-chaoptin (scale bar = 10 µm) illustrate rescue of axonal targeting defects in the two-locus models (compared to one-hits shown in Fig. 3c). All boxplots indicate median (center line), 25th and 75th percentiles (bounds of box), and minimum and maximum (whiskers)